Beiträge von root42 im Thema „Reparatur CBM 8050“

    Schmitti aktuell sind es 237V an meiner Steckdose!

    Ob es Regler oder Kondensator war habe ich noch nicht rausgefunden. Ich war erstmal "faul" und habe die Regler eingebaut, da ich sie ja sowieso haben wollte wegen der Wärmeentwicklung (ja für ein Museumsgerät würde ich natürlich die Linearregler erhalten, aber ist es ja nicht). Der Format Error ist damit also weg. Ich bekomme ab und an noch ein BAD DISK beim Formatieren, das scheint aber total an der verwendeten Diskette zu hängen, und deutet ja eher aufs Medium hin als auf die Anlaufgeschwindigkeit. Insbesondere da das meist irgendwann beim Formatieren passiert.

    Habe vier NOS 4D Disketten im Zulauf, mal sehen ob die noch gut sind. Dann teste ich mit denen auch noch mal. Habe eine Sorte DD Disks, die scheinbar ganz gut funktionieren. Das sollte für ein paar Diskimages reichen (sobald der ZoomFloppy da ist).

    Bleibt noch immer der Trafo, der am Rande seiner Fähigkeiten vor sich hin brummt...

    Was würdest du da vorschlagen? Ich muss sagen der 8050 Trafo ist recht leise. Der im PET brummt lauter. Oder was auch immer darin brummt... der PET kommt als nächstes dran.

    EDIT: Nochmal der Hinweis: Ja, ich habe auf 240V umgestellt, schon im Mai.

    Die Linearregler müssen jede höhere Spannung in Wärme umsetzen. Ich sehe nicht, warum das dann besser sein sollte.

    Hingegen wird der Trafo ebenfalls wärmer und brummt mal ganz gerne bei höheren Spannungen. Immerhin war der ja mal für 220 Volt (inklusive Toleranz) gebaut und nicht für 230 Volt.

    Dem Schaltregler wäre es egal, ob der eine höhere Spannung (innerhalb seiner Spezifikation natürlich) bekommt. Der wandelt das einfach um; unabhängig von der Eingangsspannung.

    Ja, Schaltregler meinte ich. Habe es korrigiert.

    Den Trafo hast du bestimmt auch umgestellt? Von 220 auf 240 Volt?

    Ja, wobei weiter oben jemand schrieb, dass man das bei Linearreglern Schaltreglern auch sein lassen kann, da die mit der höheren Eingangsspannung ganz happy sind. Also doch wieder zurückbauen?

    EDIT: Habe mich vertippt.

    Nicht schlecht Herr Specht :thumbsup: Glückwunsch zur Reparatur, auch wenn die Kontaktaufnahme mit den Aliens vielleicht noch Folgen haben wird ;(. Schnell Space-Invaders laden 8o

    Ist einfach ein Hingucker so eine CBM-Maschine mit Doppellaufwerk :love:

    ... leider kein Geld über :(

    Jep, ist schon ein geiles Gerät. Und es war ein Tausch, sonst hätte ich das auch nicht investiert. :)

    So, nach längerer Pause Zeit gehabt weiter zu machen. Ich bin dem Verdacht nachgegangen, dass entweder die Motoren schon ein wenig schwächeln und/oder die Spannungsregler (in Verbindung mit deren Kondensatoren) vielleicht nicht mehr taufrisch sind, und dann beides zusammen für die Anlaufprobleme sorgt, die mir das Formatieren der Disks vermiesen.

    Nun sind also die ezSBC Regulatoren angekommen, die ja auch den Vorteil haben, dass das Gerät VIEL kühler läuft.

    Zunächst mal die Nieten aufbohren:

    Bitte melde dich an, um diesen Anhang zu sehen.

    Da habe ich Blut und Wasser geschwitzt, da ich so was noch nie gemacht habe.

    Als Belohnung fand ich ein erschrockenes Alien:

    Bitte melde dich an, um diesen Anhang zu sehen.

    Die alten Regulatoren kommen in meine Teilekiste, damit ich die Modifikation wieder zurückbauen kann:

    Bitte melde dich an, um diesen Anhang zu sehen.

    Fertig montierte Schaltregler:

    Bitte melde dich an, um diesen Anhang zu sehen.

    Auf der Unterseite habe ich mit Zahnringen für guten Kontakt gesorgt. Kühlkörper bleibt natürlich, auch wenn er jetzt überflüssig ist.

    Und ein Test des Systems zeigt: Beide Laufwerke formatieren jetzt und können Lesen und Speichern!

    Bitte melde dich an, um diesen Anhang zu sehen.Bitte melde dich an, um diesen Anhang zu sehen.

    Jetzt habe ich einen PET mit 1 Megabyte Diskettenspeicher! :biggrin:

    Drive 0 formatiert immer bis kurz vor Schluss und steigt dann mit READ ERROR aus laut DS$. D1 muckt jetzt beim formatieren auch wieder herum. Und ich sehe auch dass es sehr unruhig anläuft. Es ist also die Frage warum bei D1 der Motor so unrund anläuft und warum D0 beim Formatieren nachher aussteigt?

    Also Drive 1 habe ich gedebugged. Es läuft einen Hauch zu schnell, aber das Poti war eh fest schon am Anschlag. Ich habe es jetzt auf Minimum gestellt. Dann läuft es AUF DER SEITE LIEGEND sehr gut und ruhig. Horizontal hat es mehr Probleme, aber geht jetzt momentan auch. Tendenziell ist es so, dass es eigentlich fast noch etwas langsamer laufen dürfte, oder zumindest schön wäre wenn ich noch Spielraum am Poti hätte. Was kann ich denn da machen? Weniger als 0 Ohm geht ja nicht... Da muss doch eine andere Komponente in der Schaltung etwas "off spec" sein.

    Ansonsten in horizontaler Lage dauert es halt eine Sekunde bis das Laufwerk gleichmäßig dreht. Das ist gerade beim Formatieren sehr kritisch, da dann manchmal schon die erste Spur versagt hat. Was kann man da denn machen? Das klingt nach einem elektromechanischen Problem. Motor, Lager... An den Motor komme ich ran. Die Lager sind sehr verbaut, dank der genieteten Konstruktion.

    Also momentan tippe ich eher auf meine Reinigungsaktion als Ursache. Aber tendenziell kann ich ja mal im Betrieb messen ob die 12V absacken.
    Habe auch gesehen, dass P7 Pins 3&7 die Motor ON Signale sind. Wenn man die auf GND zieht sollte der Motor von D0 bzw. D1 anspringen. Das sollte beim justieren helfen.

    Und eine weitere Frage: kann ich mit irgendeinem Kommando den Motor von BASIC aus einfach einschalten? Ein OPEN und ein PRINT vielleicht? Damit ich besser justieren kann, und nicht dauernd LOAD oder HEADER machen muss?

    Den Trafo habe ich jetzt umgerüstet. Es kommen auf dem Analogboard jetzt auch immer noch exakt +5 V und 2x 12V an. Allerdings formatieren die Laufwerke nun nicht mehr. O_o

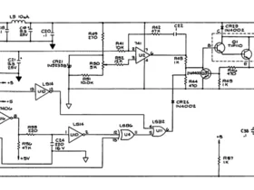
    Kurzer Strobotest zeigt, dass das Laufwerk definitiv nicht mit der richtigen Geschwindigkeit dreht. Ich habe das Analogboard auch mal mit IPA gereinigt, es war sehr eingestaubt. Die Potis sind aber immer noch mit Loctite fixiert. Dennoch... muss ich die jetzt neu justieren? Welche Komponenten steuern den Antrieb, außer den beiden Potis? Schaltplan vom Analogboard habe ich vor mir...

    EDIT: Also was ich da sehe ist, dass das Poti einen Op-Amp steuert, den 741, und dann da auch C22 (einer der beiden dicken Elkos) drin hängt. Können die das beeinflussen, falls die nach 40 Jahren schlecht geworden sind?

    EDIT2: So ein Quark. Das sind die kleinen roten Kondensatoren. "Monolithic" nennt das Manual die. Komische bauform. Egal... Also: Einfach neu justieren, oder lieber Fehler suchen warum der jetzt nicht mehr richtig dreht?

    Es geht weiter! Nachdem Rame mir eine Reinigungsdisk hat zukommen lassen (DANKE!) habe ich diese auf einseitigen Betrieb umgerüstet. Stück Kunstoff von ner karpotten Diskette, Duct-Tape und ab gehts:

    Bitte melde dich an, um diesen Anhang zu sehen.Bitte melde dich an, um diesen Anhang zu sehen.

    Und siehe da: Der Formatierfehler ändert sich von READ ERROR auf FORMAT SPEED ERROR.

    Also mal beide Laufwerke ausgebaut. Dann das alte Fett von außen so weit es geht mit Q-Tips und IPA entfernt:

    Bitte melde dich an, um diesen Anhang zu sehen.

    Dann Schrittmotorschnecke und Schlitten so weit erreichbar mit Tupfer neuem Lithiumfett geschmiert.

    Der Formatierfehler bleibt, logischerweise. Also durch die iPhone Kamera mit 60Hz auf die Stroboscheibe geschaut. Aha! Die steht nicht still! Also mal Riemen entfernt und mit IPA gereinigt. Und die Antriebswelle ebenso. Neuer Test: Strobo ist nach ca. 0,5s Anlaufen stabil! Formatiertest:

    Bitte melde dich an, um diesen Anhang zu sehen.

    Erfolg! Drive 1 ist jetzt von formatiert GAR NICHT zu "formatiert alles was ich ihm gebe" aufgestiegen. D0 hat immer noch Probleme, aber da habe ich den Riemen noch nicht gereinigt. Das werde ich also jetzt auch machen. Ich denke ich bin fast so weit das Laufwerk als Erfolg abzuhaken.


    TODO Liste:

    • 240V Umrüstung
    • D0 Riemen und Welle reinigen
    • Allgemein Entstauben und Reinigen

    Das sieht dann so aus:

    Bitte melde dich an, um diesen Link zu sehen.

    Und auch der Trafo - den man von 220 auf 240 Vont unstellt - verbraucht nur noch die Hälfte der Leistung. Und wird seinerseits auch weniger warm.

    Die Umstellung für den Trafo macht bei Schaltreglern eher weniger Sinn, da dann die Ströme steigen. Sinnvoll ist das bei Verwendung von Linearreglern, wenn deren Eingangsspannung abgesenkt werden kann. In diesem Fall sinkt die abgegebene Verlustleistung.

    Erstmal werde ich ja auch die Linearregler weiter betreiben, denn auch die sind -- Überraschung! -- festgenietet. Daher ist eine Umstellung auf 240V denke ich durchaus sehr sinnvoll. Sollte ich mich mal für moderne Schaltregler entscheiden kann ich ja dann auch durchaus wieder auf 220V wechseln.

    Kann dir eine Reinigungs-Diskette abtreten wenn du willst.

    Die sind normalerweise nicht wirklich gut für den Kopf, da die wie Schmirgelpapier wirken.Eine manuelle Reinigung mit Gefühlist wesentlich besser.

    Auch rauht das Reinigungsvlies denFils auf der anderen Seite gegenüber dem Kopf unnötig auf und verschleißt diesen.

    Das würde ich von der Oberseite natürlich verkleben! Was Kunststoffhülle von ner alten Diskette drauf, festtapen, fertig. Und ganz ehrlich: Das Ding ist wie gesagt vernietet. Ich komme nicht an den Kopf ran. Da ist die Reinigungsdiskette glaube ich erstmal besser alls aufbohren...

    Hm. :(

    Hast du mal ein paar andere Floppies versucht? War da vorher mal was anderes drauf, evtl von einem 48tpi Gerät?
    Mit der 8250lp ließen sich ein paar Disketten formatieren, nachdem ich sie einige Zeit auf dem Magnetbett meines 3D-Druckers lagerte. So als Behelfs-Löschwerkzeug.

    D0 kann es ja formatieren, D1 nicht. Daher denke ich, dass es NICHT an der Diskette liegt.


    EDIT: Aber um deine Frage zu beantworten: habe nur zwei Disketten probiert. Ich teste mal mehr...

    Gibts eine Index-LED bei diesen Laufwerkstypen?

    War "drüben" mal ein Problem an einer 8250.
    Bitte melde dich an, um diesen Link zu sehen.

    "ABER - wie zu Beginn vermutet: Die Index-Loch LED wird beim formatieren benötigt!

    Und es liegt bzw. lag an der Position der Empfänger-Diode. Die hat im Plastikhalter auf der Oberseite ein Langloch; ein bisschen "Justieren" sprich Austesten der drei Positionen Vorne-Mitte-Hinten hat geholfen. Natürlich nicht Mitte, sondern voll am Anschlag nach hinten geschoben;-)

    Lediglich im normalen Schreib-/Lese-Betrieb wird die Index-Lichtschranke nicht benötigt."

    Jo, die Diskussion habe ich auch schon durchgelesen. :biggrin: Weiter unten steht da:

    Zitat

    Ich gebe dir recht: Auf einem 8250LP Analogboard sind die Leitungen (auch) nicht angeschlossen.

    Gerade ein Experiment ausgeführt: Ein anderes JU-570 Laufwerk angeschlossen, Speed noch feinst justiert. Formatiert.

    Foto-Diode im Betrtieb abgeschraubt (das geht): Verblüffend! Das Laufwerk formatiert. Wieder drangeschraubt, das Laufwerk formatiert (wenig überraschend) noch immer.

    Was zum Teufel war das dann für ein Vodoo Effekt bei dem ersten JU-570 ???

    Nix als FORMAT SPEED ERRORS, Justierung hin oder her. Und nach dem Bewegen der Fotodiode funktioniert es dann?

    Also Indexloch wird wie bei CBM üblich auch hier NICHT verwendet. Was könnte noch ein Unterschied / Problem sein wenn Lesen und Schreiben funktioniert?

    Es bleibt also nur noch zu klären: warum kann D1 schreiben und lesen, aber nicht formatieren? Wird beim Formatieren etwas anders gemacht als beim Schreiben? Ich hätte vermutet, dass die Löschspule z.B. sowohl beim Schreiben als auch beim Formatieren benötigt wird.

    Kann dir eine Reinigungs-Diskette abtreten wenn du willst.

    Ja, das wäre cool. Ich überlege gerade wie ich die selber bauen kann :biggrin:

    Korrektur: Ich habe auf die Sekundärseite geschaut. Wenn man richtig guckt wird man fündig:

    Bitte melde dich an, um diesen Anhang zu sehen.

    Und genau diese Anschlüsse 2-4-6 sind unter dem Abschirm- oder Schutzblech.

    Ja, das dachte ich mir schon!

    Das who-is-who kann man ausmessen. "Grosser Widerstand" von vielleicht 10 Ohm ist die 220 Volt Wicklung. Ca. 2 Ohm ist 220-240. Und vielleicht 12 Ohm sind dann Common-240.

    ich zitiere noch mal mein Bild von weiter oben:


    Bitte melde dich an, um diesen Anhang zu sehen.


    rot, schwarz, rot, orange, orange