SX64 1541 Laufwerksprobleme

Es gibt 123 Antworten in diesem Thema, welches 17.449 mal aufgerufen wurde. Der letzte Beitrag (19. September 2020 um 15:35) ist von nihilyst.

  • Hallo,

    ich weis nicht ob es weiterhilft.

    Mein SX ist auch extrem Pingelig bei den Disketten. Ich hatte mal einen 1802 draufgestellt um das Bild größer zu haben. So lange der Monitor eingeschaltet drauf stand, war ein Laden von Diskette vollkommen unmöglich. Nichts funktionierte mehr. Nachdem der Monitor runtergenommen wurde ging es wieder.

    Habe ich den Monitor drauf stehen lassen und einfach ausgeschaltet, wurde es langsam besser. So als ob eine Störung langsam abklingen würde.

    Deutet das nicht tatsächlich auf eine mangelnde Abschirmung hin, die konstruktiv bedingt ist?

  • Hi,

    ich bin zumindest auch der Meinung, dass Commodore da hart an der Grenze gearbeitet haben muss, wenn man sich den zugebauten Innenraum des SX mal ansieht. Zumindest gut zu hören, dass auch andere ähnliche Probleme haben!

    Wenn es aber ein systematischer Konstruktionsfehler ist, müsste es doch aber noch mehr von Threads wie meinem hier geben oder?

    Vielleicht hat man hier einfach auch nur im Grenzbereich gearbeitet, so dass sich evtl. eine Serienstreuung bemerkbar macht, so dass manche Exemplare mehr Probleme haben als andere. Kann natürlich auch sein, dass ich letztendlich doch den Elko Tausch durchziehen muss.

    Für die Schirmung habe ich mir nun Kupferfolienband herausgesucht.

  • Für die Schirmung habe ich mir nun Kupferfolienband herausgesucht.

    Der Blechdeckel vom SX ist ja schon ganz gut... da ist eigentlich nur noch das "graue Kunststoffgitter" (wo man von innen noch etwas "abkleben/schirmen" könnte.) Bezogen auf Monitor "oben drauf"...

    wenn ich dich richtig verstanden habe, geht es dir aber mehr um mögliche Störungen von Innen...??

    du kannst einfach den 12V Stecker vom Monitor entfernen und dann ist der "intern" Tod...

    (Update: achso,... hattest du ja schon gemacht... dann sollte man sich ein passendes 5,6" anschaffen ??)

    oder von jemand "freundlichem" eine Austausch-Röhre leihen (was sicher nicht einfach ist...)

    das Bild guckst du dann "extern" (vielleicht etwas versetzt) auf einem "modernem" TFT an...

    würde mich zwar wundern, aber dann könnten deine Lesefehler ja wech sein..

    und was macht ein "externes" Laufwerk Bitte melde dich an, um diesen Link zu sehen. ?

    gepflegt werden: VC20, VIC20, C16, 116, C/plus4, C64, C64 II, SX64, C128, C= PC20-III, C= LT286-C,... :thumbup: + amigos

  • Hi, ich glaube wir missverstehen uns. Das Thema mit den Störungen durch einen nahen, externen Monitor war von einem anderen User. Mir geht es einzig und alleine darum den SX mit seinem internen Monitor in einen normalen Betriebszustand zu bekommen, in dem auch sein internes Laufwerk wieder richtig arbeitet.

    Das die Störungen durch den internen Monitor zu kommen scheinen ist bereits relativ sicher, da ich, wenn ich den 12V Stecker der internen CRT abziehe ganz normal von Disk laden kann. Externe Laufwerke funktionieren ebenfalls.

    Klar kann ich jetzt auch nen externen Monitor verwenden und den internen einfach tot legen, aber das war nicht die Lösung, die ich anstrebe.

  • ja.. o.k... hatte ich dann auch so verstanden (nach dem "zurück blättern"), deswegen hatte ich "durchgestrichen" )

    aber ich bleibe dabei... "einen Austausch" SX-Monitor zu versuchen... (ist halt einfacher, wenn man "zwei SX" hat)

    oder doch den Weg zu einem SX64-TFT (intern) Display...

    gepflegt werden: VC20, VIC20, C16, 116, C/plus4, C64, C64 II, SX64, C128, C= PC20-III, C= LT286-C,... :thumbup: + amigos

  • Ich wollte damit nur die Vermutung äußern, daß der sx64 wohl, was Störstrahlung angeht, generell ziemlich auf Kante genäht zu sein schein.

    Disketten, die in anderen Laufwerken problemlos laufen, machen im SX Probleme bis hin, daß sie garnicht laufen. Sichern als D64 mit einem Modul ist auch eher schwierig. Auch ohne Monitor obendrauf. Ich habe also ähnliche Probleme, wie nihilyst. Aber, so lange er "im Großen und Ganzen" läuft, mache ich nichts daran.

    Da mögen sich Spezialisten zu äußern, aber ich fürchte, daß Floppy und Monitor halt einfach doch etwas ZU nah beieinander ist.

    (Ich habe auch noch keinen Computer erlebt, bei dem ein Monitor obendrauf derart verheerende Auswirkungen hat.)

    Vielleicht würde es auch helfen, wenn man zwischen Floppy und Monitor eine zusätzliche Abschirmung reinfummelt, Alufolie oder feinmaschiges Metallfitter......

    Könte ja am Rahmen der Röhre befestigt werden.

  • Hi, ja richtg. Ich wollte die Aussage auch nicht missachten, ich sehe das genauso. Ich denke mal, dass der SX64 sowieso im Grenzbereich sein könnte was Interferenzen angeht. Allerdings besteht ja noch die Möglichkeit, dass gealterte Kondensatoren es noch schlimmer machen.

    Aber ich werde wie geplant erst einmal die Leitung schirmen. Sollte ich Erfolg haben, hilft das ja vielleicht anderen Usern später mal weiter. Bei mir sind die Lese Ausfälle allerdings auch so störend, dass ich das Problem nicht ignorieren kann. Teilweise bricht das Lesen komplett mit Fehler ab. Unabhängig von den Disketten.

    ja.. o.k... hatte ich dann auch so verstanden (nach dem "zurück blättern"), deswegen hatte ich "durchgestrichen" )

    aber ich bleibe dabei... "einen Austausch" SX-Monitor zu versuchen... (ist halt einfacher, wenn man "zwei SX" hat)

    oder doch den Weg zu einem SX64-TFT (intern) Display...

    Wenn ich einen zweiten Monitor hätte zum Vergleich wäre das schön, aber wie Du selber schon sagst, sie sind schwer erreichbar. Ein TFT im SX64 ist nicht mein Ding, ich möchte ihn original behalten. So argumentiert könnte ich sonst ja auch ein SD2IEC verwenden, was für mich aber auch keine befriedigende Lösung ist.

  • Der SX hat doch ein silbernes Abschirmblech zwischen dem Monitor und dem Laufwerk? Das hat aber hoffentlich niemand in der Vergangenheit entfernt?

  • Hallo, ich habe nun die Leitung zum Schreib/-Lesekopf vollständig isoliert mit Kupferfolienband. Dieses ist auch auf Masse gelegt. Leider hat auch das seltsamerweise überhaupt nichts geholfen, auch wenn es ne gute Idee war :-(. Bevor ich jetzt noch was weiter auf Verdacht auseinander reiße oder tausche werde ich mit dem Oszilloskop Messungen machen.

    Ich meine, "normal" kann das ja nicht sein, auch wenn der SX total zugebaut ist. Ich bin mir sicher, mit einem solchen Fehler haben die die Geräte damals sicher nicht ausgeliefert.

    Hat ansonsten noch jemand eine Idee?

  • hmm... naja... Kondensatoren werde über die Jahr nicht besser...

    mir fällt nur die (einfache) Idee ein.. den Monitor einmal komplett unabhängig mit 12V mit einem "unabhängigen" 12V Netzteil zu betreiben.. (bitte aber nicht "verpolen" :) )

    gepflegt werden: VC20, VIC20, C16, 116, C/plus4, C64, C64 II, SX64, C128, C= PC20-III, C= LT286-C,... :thumbup: + amigos

  • Hallo, ich habe zumindest mal die Kontakte am Zeilentrafo nachgelötet, auf Tipp eines Radio und Fernsehtechnikers hin. Das hat leider auch gar nichts gebracht. Aber war den Versuch wert.

    Nun habe ich mir ein schönes Oszilloskop beschafft. Ich würde mir mal gerne ein Bild davon verschaffen, wie die Spannungen und Signale mit und ohne internen Monitor aussehen.

    --> Hat hier jemand eine gute Idee, wo ich am besten Messen kann, was die Signalqualität der Signale vom Schreib/Lesekopf angeht? Misst man die Signale direkt am Stecker oder lieber nach der Verarbeitung auf der FDD Leiterplatte?

    In beiden Fällen würde ich gerne erfahren, wo ich am besten mal messen könnte. Die Ergebnisse sind ja eventuell auch mal für einen anderen SX64 Besitzer interessant. Ich würde das natürlich hier mit teilen.

    Warum tausche ich nicht einfach alle Kondensatoren? Weil ich Angst habe, den recht gut verbauten Monitor nicht wieder ordnungsgemäß zusammen zu bekommen. Ersatz scheint super selten zu sein, es sei denn man kauft einen weiteren SX64 :sad:

    In letzer Konsequenz werde ich das aber wohl tun müssen.

    Interessant ist auch die Aussage:

    Ich wollte damit nur die Vermutung äußern, daß der sx64 wohl, was Störstrahlung angeht, generell ziemlich auf Kante genäht zu sein schein.

    Disketten, die in anderen Laufwerken problemlos laufen, machen im SX Probleme bis hin, daß sie garnicht laufen. Sichern als D64 mit einem Modul ist auch eher schwierig. Auch ohne Monitor obendrauf. Ich habe also ähnliche Probleme, wie nihilyst. Aber, so lange er "im Großen und Ganzen" läuft, mache ich nichts daran.

    Da mögen sich Spezialisten zu äußern, aber ich fürchte, daß Floppy und Monitor halt einfach doch etwas ZU nah beieinander ist.

    (Ich habe auch noch keinen Computer erlebt, bei dem ein Monitor obendrauf derart verheerende Auswirkungen hat.)

    Genau DAS ist die Spannende Frage! Ich habe ebenfalls folgendes bemerkt: Die Lesefehler treten nicht ganz willkürlich auf, sondern immer an den selben Stellen auf den selben betroffenen Disketten. Es sind auch nicht alle Disketten betroffen.

    Nun mag man behaupten, dass einfach die alten Disketten schlecht wären. Dennoch kann ich sagen, dass die betroffenen Kandidaten fehlerfrei in standalone 1541 Laufwerken laufen und auch im SX64(!) wenn der Monitor abgeklemmt ist. Ein Alignment Problem liegt auch nicht vor.

    Meine Theorie ist, dass die Signale vom Lesekopfdurch den internen CRT mit Störungen beaufschlagt werden. Wenn die Aufzeichnung auf den betroffenen Disks "schwächer" ist (alte Disks, etc.), ist der Signal Störabstand vermutlich zu gering, und man beginnt, Ausfälle beim Lesen zu beobachten. Frisch beschriebene Disketten (auch in externen Laufwerken!) laufen auch hier tendenziell fehlerfrei.

    Können wir mal sammeln? Gibt es weitere SX64 Besitzer, die dieses Phänomen kennen und vielleicht versucht haben, zu bekämpfen? Hat eine Elko Kur geholfen?

    Versteht mich nicht falsch, ich bin nicht faul, was den Elko Tausch angeht, eben nur etwas ängstlich beim Zerlegen dieses Monitors, sonst hätte ich es einfach schon gemacht...

  • Hi nihilyst,

    eigentlich hat Asklia sehr viel ahnung über d. SX64. Ich habe mehrer davon gehabt und bis jetzt keinen mit solche ausfallende problem wie du es beschreibst aber dennoch kann ich glaube hilfen.

    Erstens d. test programm du benuzt hast ist scheibar 'ne schlechste (ge-crackt) kopie von eine original 'Test/Diagnostic' programm von :commodore:, bitte PM mich für abhilfe dazu.

    Zweitens Solche test solte NUR mit d. dafur kalibrierte-geichste diskette gemacht werden. wenn du eine voll funktionierten zweite system hast (C64 & C1541) wobei d. C1541 absolut korrekt eingestellt ist, schlage ich folgendes vor.

    Mach einen 1-zu-1 Arbeitskopie v. d. fraglishen Diskette sowie d. von mir erhaltlishen originalen test/diag software damit du die SX64 richtig prüffen kanst (aber auch ohne d. software) kannst auf d. schnellen weg schauen ob

    d. neu disketen die selbe fehler aufweiste. Im ubrigens d. monitor ist mehr als aussriechend abgeschirmt. Grundsätzlich soltest du wissen d. es drei verschiedene FDD controler platin für d. unterschiedlishen SX64'ern gibt... Auch d. I/O 50 polig flachbandkabel sowie es d. je noch baujahr kontroller platin gibt es unterschiede - das erwähne ich bezüglich deinen anfragen bzzgl. Mess-Punkten. Auch d. kabel zur schreib-liesekopfe ist abgeschirmt genugt. Machmal wem d. laufwerk ausgebaut war solte man acten d.d. kabeln zum tastatur flach gedruckt sind (unter am boden) damit es d. keilriemen v. FDD nicht berührt. Es gibt zwei möglishkeiten d. unterschiedlishen FDD's einzustellen d. nur von unten (unterseite durch lock im blech zum elecktroinikplatin) zuganglish sind, ein ist 'ne potentiameter d. mit 'ne kleinen schraubenzier zu drehen für d. RPM's ist (d. best drehung bei 310rpm aber nicht weniger als 300rpm's) je nochdem obs'ne Mitsubishi oder ein anderer ist.

    Und d. zweite ist 'ne Strobescope-mess-scheibe uinten am motorgehause ist, und d. dafür scraube plus Kerbe im FDD gehause ist. herbei wird d. schraube nur soweit gelockert ist d. man mit eine grosserer schraubezier in d. notch setzen und minimal mit hebel bewegung gerichtet werden kann. <-- wird aber am aller seltenes gemacht. Beide verfahren solte daher als aller letzten arbeit in betracht genommen. Auch d. keilriemen kann im lauf d. zeit spröde oder lockerer werden.

    Auf jeden fall sind dieser und veil mehr ausfuhrlich in d. unterlagen v. Ray Carlsen's SX64 repair & maintaining guide- früher im text v. andern mit link usw. geschrieben sowie auch d. v. commodore schematics handcuch inkl. mess-werten & sine wave beispielen für 'ne osciloscope usw.. Am maximal freiheit für d. schwarze schreibe/lesekopfekabel zu gewahrleisten solte man es ganz locker lassen und nur oberhalb alle anderer kabeln im weise retainer clip zwischen I/O & FDD Platin durchfuhren. Achtung - die 12v. kable (braun) solte locker & getrent v. alle anderer, einfach runterhangen zwischen d. FDD Platin & I/O bzw d. rückseite v. d. monitor assembly & d. 15 polige FDD kabeln gefuhrt werden.

    Alle Test sowie Einstellungen solte idealerweise mit d. SX64 in original zustand sein beide Btrs. zum FDD & CPU..Ich gehe davon aus d. du sowieso aller grund arbeit geliestet hast spricht, 1. Grund reinigung v.d. FDD's wichtige teilen sowie einschmieren, 2. head stop (track 0) markierunsschraube stoplack geprüft ? Wenn es noch original fest ist d. abwarten bis z. richtig ablaufstestschritt, 3. Retainer spring zur scheinenlaufrad gelockert - geschmiert, 4. Laufschienen geschmiert, 5. Pendel z. Scheibenandruck geölt, 6. S/Lkopf Laufschienen auch geölt, 7. Andruckfilz geprüft/gesaubert, 8.S/Lkopf reinigung. 9. S/L LED gereinigt, 10. Disketten-führungsschienen entstaubt, 11. Schliessfedder- mechaniks (snapper) gepürüft/gerichtet. Step-bei-step :rtfm::lol33:...

    Entwieder ein nagel neu un-formatiert diskette oder ein auf 'ne richtig eingestellten FDD floppy formatiern und bereit halten zum test zweck (nur 35 tracks) & auch idealerweise mit jeden C=64 beiliegende (schreibgeschützt) Test/Demo diskette "Performance test programm". <-- Die formatiert & legt ein richtig track 18- Spurmarkierung an.

    Es gabe damals disketten mit programme d. wegen kopierschützmechanismus erste teilweise daten einliest - ausgeführt damit bestimte Track/Sectoren geprüft wird - Read/Write error's usw, und 'zwar vor d. Hauptprogrammteil ausführt. Kann es sein d. dein diskette dazu gehört? Dein erste problem beschreibung hast sich so angehort als wenn du etwas am kopiern warst & sich aufgehängt hat (?) Oder war es beim programm laden? Oder nur warend d. test/diagnostic ?

    Ich entschüldige mich wegen meine schleschtem Deutsch :nuss:mein murtter sprach ist eher English. Fall's du hier was nicht verstehst oder fragen hast, d. bitte melde dich auch per PM bzw. email wenn du es möchstes :thumbup:

    MfG

    R.

  • Hallo, und vielen Dank für die ausführliche Antwort! :thumbsup:

    Bei der Justierung bin ich mir sehr sicher, dass diese richtig durchgeführt worden ist. Ich habe als Referenz mehrere Commodore Test Disks zur Verfügung gehabt. Das mag nicht 100% ideal sein, aber hat bisher immer super geklappt. Auch habe ich als Test eine Diskette von einer bekannt funktionierenden 1541 als Vergleich verwendet, ebenfalls ohne Probleme. Grundarbeiten wie Reinigen, Schmieren, Track 0, Schienen schmieren etc. sind durchgeführt worden.

    Dieselbe Prozedur habe ich bereits mehrfach an teilweise stark de justierten stand alone 1541 erfolgreich durchgeführt, so dass ich mir relativ sicher bin, dass das so auch klappt.

    Generell sind es bestimmte Disketten die Probleme machen, die aber alle in anderen stand alone 1541 problemlos laufen. Ich würde schätzen, die Ausfälle habe ich auf knapp mehr als 50% aller Datenträger, die ich verwende. Manche mehr oder weniger schlimm.

    Wenn man den Monitor als "Störquelle" von den 12V trennt und das Laufwerk blind bedient, dann arbeitet es auch auf den bekannten Problem Datenträgern fehlerfrei! Daraus würde ich erst mal schließen, dass die reine Mechanik des Laufwerks in Ordnung ist.

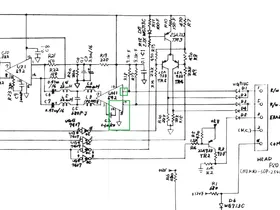
    Von daher hatten wir hier den Monitor als mögliche Störquelle ins Auge gefasst. Nun bin ich her gegangen und habe mit einem Oszilloskop die Signalqualität am Lese- Vorverstärker (UH1) messen wollen. Dabei habe ich an Pin 5 (GND) und Pin 1 (Input 1) gemessen. Mir ist folgendes aufgefallen:

    Wenn ich auch nur mit meinem Oszilloskop an diesen Pins messe, bekomme ich Lese Ausfälle! Ich habe test weise den Monitor abgeklemmt, und kann auch ohne ihn, nur mit meinem Oszilloskop verbunden so relativ schwere Lesefehler provozieren! Ok, ich hatte eine kurze Leitung an der Unterseite des ICs angelötet um besser heran zu kommen, und habe somit ungewollt eine kleine Antenne gebaut, aber das sollte doch trotzdem nicht sein(?) --> Hat jemand das eine Idee, oder weiß, wie der Vorverstärker sich hier verhalten sollte, ist es evtl. auch OK so?

    Im übrigen habe ich zwar einen kleinen Ripple auf der Leitung gesehen, aber dieser ist sehr gering (ca. 4mV) und total unabhängig, ob der Monitor arbeitet oder nicht.

    VG

  • Ich entschüldige mich wegen meine schleschtem Deutsch :nuss: mein murtter sprach ist eher English.

    :thumbup: ich finde es klasse, wenn sich jemand viel Mühe gibt (.. und auch wenn Deutsch nicht die Muttersprache ist) Texte schreibt um anderen zu Helfen !:thumbsup:

    Lass dich nicht ärgern,.. wenn jemand über die (schwierige) deutsche Rechtschreibung "meckert"... you are welcome :emojiSmiley-111:

    gepflegt werden: VC20, VIC20, C16, 116, C/plus4, C64, C64 II, SX64, C128, C= PC20-III, C= LT286-C,... :thumbup: + amigos

  • Ich hatte früher immer das Problem, das mein 1541 nicht funktionierte, wenn ich es auf die eine Seite des Fernsehers stellte. Auf der anderen Seite funktionierte es einwandfrei.

  • Ich hatte früher immer das Problem, das mein 1541 nicht funktionierte, wenn ich es auf die eine Seite des Fernsehers stellte. Auf der anderen Seite funktionierte es einwandfrei.

    Der Tipp wird beim SX64 nur schwer helfen. ;)

    Hat noch jemand einen Hinweis bezüglich meiner Messung am vor Verstärker UH1?

    Danke und Gruß