Modulatorersatz mit integriertem Streifenfix (AEC)

Es gibt 372 Antworten in diesem Thema, welches 83.181 mal aufgerufen wurde. Der letzte Beitrag (16. Mai 2023 um 22:45) ist von Dekay.

  • Hallo,

    Löwe ...
    A. die Assy 250466 ist vom Aufkommen her nicht wirklich häufig vertreten
    B. Der dort eingesetzte Modulator ist derselbe, wie bei der 250425 (aber da konnte mir noch keiner zweifelsfrei meine Vermutung bestätigen)

    In jedem Fall gab es absolut keinen Grund, ein Layout für die ASSY zu machen ...

    LG

    "Das Problem bei Zitaten im Internet ist, dass man nie weiß ob sie stimmen." Abraham Lincoln

  • post #141 nicht gelesen?

    Doch, ist aber nicht unbedingt eine Antwort auf meine Frage.

    Ich habe zwei 250466-C64 und finde, dass man mit dieser Platine von Haus aus das bestmögliche Bild bekommt. Schade, dass sie (angeblich) so selten ist.

    Silber in "Surfing" bei California Games 2008 :)
    Gold in "Bobsled" bei Winter Olympiad 2009 :D

  • Hallo,

    Löwe ...
    B. Der dort eingesetzte Modulator ist derselbe, wie bei der 250425 (aber da konnte mir noch keiner zweifelsfrei meine Vermutung bestätigen)

    In jedem Fall gab es absolut keinen Grund, ein Layout für die ASSY zu machen ...

    LG


    Ja, scheint der selbe zu sein. Habe hier unten im Thread 'mal zwei Fotos von einem 425er und 466er Modulator gemacht gehabt: Bitte melde dich an, um diesen Link zu sehen.
    Möglicherweise ist die nicht abfotografierte Unterseite der Platine noch geringfügig anders. Aber da ist ja evtl. auch nur der RF Teil.
    Edit: Jetzt sehe ich doch einen Unterschied, nicht im Grundlayout und den vorgesehenen Löchern, aber bei dem 466er sind drei Trasistoren mehr auf der Platine von oben zu sehen. Ist mir vorher gar nicht aufgefallen.. .
    Jedoch könnte es sein, dass diese auch auf dem 425er Modulator vorhanden sind, nur eben spiegelverkehrt auf der Unterseite der Platine angebracht.

    Bei mir machen die 425er ein ebenso gutes Bild wie die 466er, bei selbem VIC. Letztens zog ich "sogar" eine meiner 425er der 466er ein wenig bzgl. Bild und Leserlichkeit vor. Da tut sich nicht viel.

  • Also ich bin ein absoluter 0466er-Fan. :freude
    Ich weiß gar nicht, ob ich eine 0425er-Platine besitze. Die war wohl noch hauptsächlich in den braunen Brotkästen verbaut?

    Silber in "Surfing" bei California Games 2008 :)
    Gold in "Bobsled" bei Winter Olympiad 2009 :D

  • Joar, hauptsächlich noch Brotkasten. Meistens wohl im 0,5cm niedrigerem Brotkasten Gehäuse und meist diesen Portbeschriftugen über den Anschlüssen hinten am Gehäuse.
    Aber danach kann man heute ja nicht mehr unbedingt gehen, kann ja sonst wie von Vorbesitzern durcheinandergewürfelt worden sein.

  • Kann man nun abschließend sagen, dass die 0425-Platine auch für das 0466-Board geeignet ist oder ist das noch nicht geklärt?

    Silber in "Surfing" bei California Games 2008 :)
    Gold in "Bobsled" bei Winter Olympiad 2009 :D

  • Die acht (2x4) Pins bzw. Lötösen, mit denen die Ersatzplatine statt des org. Modulators an den C64 Boards verlötet wird, sind die selben. Passen wird das also. Und die Signale, die da anliegen, sind auch nicht anders als bei der 425er, würde ich 'mal stark behaupten. Aber wenn das Bild gut ist bei deiner 466er, dann würde ich persönlich den orig. Modulator drin lassen. Weil der bei der 466er eh schon 'perfekt' funktioniert.

  • Hallo zusammen,

    die Platinen und Teile sind da und ich stelle jetzt alles zusammen (Bausätze usw.) ...
    Ich werde dann noch Hinweise wegen des Aufbaus posten ... :P

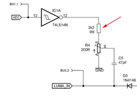
    Aber ich möchte vorher noch eine wichtige Sache erwähnen, die mir die ganze Zeit
    schon etwas Kopfzerbrechen macht: Die Widerstandsbalance um R8 (siehe Bild).

    Eine Empfehlung von GI-Joe war es, das Poti durch einen Festwiderstand+Poti zu ersetzen.
    Er hatte dazu einen Festwiderstand 2,2kohm und ein Poti 220ohm vorgeschlagen.

    Damit sollte der Einstellbereich um ein 10faches genauer werden. Soweit so gut - ich habe
    aber nun von anderer Stelle einen eindringlichen Hinweis erhalten, es sei besser, den
    Festwiderstand auf 1,8kohm zu bringen. :facepalm:

    Nun habe ich für die Bausätze den Mittelweg genommen, und nach bestem Wissen und Gewissen
    2kohm Widerstände und 200ohm Potis bestellt. Im Prinzip kann man ja alle möglichen Werte
    als R8 testen - ich habe aber keinen "streifigen" C64, mit dem ich das selber machen könnte. Ich bin nun
    also auf die Angaben angewiesen, die ihr mir aus der praktischen Erfahrung machen könnt.

    Die alte konfiguration (bei der der Einstellbereich -zugegeben- sehr klein ist):
    R8= Drahtbrücke, Spindeltrimmer=2kohm

    Ich sehe das so:
    Das Poti bildet mit R8 zusammen einen Spannungsteiler, der (nach allem, was wir wissen) erst im unteren
    Zehntel eine Auswirkung hat. Man könnte also wahrscheinlich auch einen 10kohm Festwiderstand
    und ein 1kohm Poti nehmen ... Ich habe damit das untere Zehntel voll auf dem Poti zur Verfügung.

    :chuck:

    Ich werde jetzt also die 2kohm Widerstände und 200ohm Potis ausliefern - und es sollte damit OK sein, aber ihr
    musstet über diesen Umstand einfach informiert werden ...

    GLG

  • Hallo Leute,

    habe jetzt die Stücklisten zusammengestellt - für alle, die nur die Platinen haben wollten ...
    Ihr sollt ja auch nicht zu kurz kommen :smile:

    Ich habe leider für die Bausätze keine Sechskant-Gewindebolzen (ihr wisst schon, was ich meine) mehr bekommen.
    Man braucht hier welche mit der Länge 5mm und einem Innengewinde M3 (vorzugsweise nicht aus Metall).
    Die Schrauben sollten nicht länger als M3x5 sein. ich empfehle, eine isolierscheibe bzw Papierscheibe unter
    den Schraubenkopf zu legen - die Kupferfläche auf der Oberseite führt 5V (auch wenn die größtenteils unter Lötstopplack liegt) ...

    ... Weitere Infos gibt es in den nächsten Tagen ...

    LG

  • Sind die Widerstandswerte kompatibel zur "alten"/vorherigen Ersatzplatine ?

    Wollte da evtl. 'mal 'was testen und die Metallschicht- gegen Kohleschichtwiderstände austauschen.
    Das eigentliche was mich am Bild bei meinem C64 + Modulatorersatz stört, ist so ein "Sand-Schleier" vor dem Bild. Also weniger etwas streifenmäßiges. Mit dem Tausch wollte ich dann 'mal sehen, ob das evtl. einen Unterschied macht.
    Das kann man leider nicht abfotografieren, da die Kamera das Bild intern dann etwas glättet.

  • Hallo!

    Alles, was Du (Commiesurfer) eben gefragt hast, ist komplett aus meinen Posts zu entnehmen:

    Alter Aufbau, Widerstandswerte
    Neuer Aufbau, Widerstandswerte
    Kohleschicht oder Metallwiderstände: BANANE! ;)

    Kneif einfach ganz fest die Augen zusammen, dann sollten die Schleier, Schlieren, Flecken und Streifen fast verschwinden.
    ... Oder nimm einfach ein Kantholz und klopp damit so lange auf dem Monitor rum, bis eine Kantenglättung erfolgt ist :bgdev

    Nichts für ungut :beer:

    LG

    Andre

    "Das Problem bei Zitaten im Internet ist, dass man nie weiß ob sie stimmen." Abraham Lincoln

  • Wenn ich sie zusammenkneife, sehe ich für gewöhnlich eher noch schärfer und die Körung somit auch mehr ;).

    Kann auch sein, dass es -die Körnung- irgendwie an dem einen 407er C64 Board hier liegt (nicht VIC, das habe ich natürlich schon getestet). Vlt. würde das in einer 425er etc. ja besser aussehen. Nur werde ich das leider so schnell nicht feststellen bzw. testen können, da bei denen der org. Modulator wegen meist gutem Bild drin bleibt, also nicht ausgebaut wird.
    (Bin 'mal gespannt, ob ich beim Reloaded auch sowas zu merkern hätte, oder ob das Bild da glatter is' ;).)

    --

    Hab's gefunden, die Bestückungspläne für 'alt' und 'neu'.. . 'Alt' war natürlich relativ am Anfang des Threads, nicht bedacht bzw. geguckt ich hatte ;).


    Kohleschichtwiderstände wegen dieser eventuellen Eventualität (glaube ich jedoch auch auch nicht dran, aber glauben heisst noch nicht es ganz exakt gegeneinander getetstet zu haben):

    Ich hab meine Ersatzschaltungen (ohne den Streifenfix) mit simplen Kohleschichtwiderständen aufgebaut. Die, die bei Pollin keine 2 Euro für 100 Stück kosten.

    Metallfilmwiderstände können als Nebenwirkung ihrer Konstruktion eine Induktivität darstellen. Also etwas, was man nicht will wenn man mit HF arbeitet und dort ein Widerstand und keine Spule vorgesehen ist.

  • [offtopic]

    Oder nimm einfach ein Kantholz und klopp damit so lange auf dem Monitor rum, bis eine Kantenglättung erfolgt ist :bgdev

    Wieso auf den armen Monitor kloppen ??
    Lieber so: :haue: Dann haste auch gleich mal ein paar Farben mehr - könnte mann dann so nennen:
    Modulatorersatz mit integriertem Streifenfix (AEC) with personal Sprite- and Color-Enhancement :bgdev

    @CommieSurfer: nur n kleines Späßchen am Rande :streichel:[/offtopic]

    Viele Grüße,
    GI-Joe
    Bitte melde dich an, um diesen Link zu sehen. * Bitte melde dich an, um diesen Link zu sehen. * Bitte melde dich an, um diesen Link zu sehen. * Bitte melde dich an, um diesen Link zu sehen. * Bitte melde dich an, um diesen Link zu sehen. * Bitte melde dich an, um diesen Link zu sehen.

  • ... nicht bei dieser Frequenz! und - Ich habe es getestet ...

    also keine Sorge - Du hast sowieso schon vorher Effekte beschrieben, von denen ich noch nie was
    gehört hatte. Da hat der Modulatorersatz keine Auswirkung drauf.
    Aber ein Vorschlag: ich habe noch einen Bausatz, wo ausschließlich Kohleschichtwiderstände
    drin sind ... den kann ich Dir zukommen lassen. Die neue Revision der Platine ist sowieso
    signaltechnisch optimaler designed und besser einstellbar ... :rauch:

    LG

    "Das Problem bei Zitaten im Internet ist, dass man nie weiß ob sie stimmen." Abraham Lincoln

  • Ich gucke halt meinetwegen (zu) genau hin und vgl. zu genau. ;) Das war schon immer so bei mir (Bild und Audiovgl.).

    Ok, ich würde gerne eine der neuen Platinen nehmen (bestückt bzw. mit Bauteilen, löten geht dann selber).
    Denn ich habe noch eine weitere 407er mit verwaschenem Bild (das liegt aber nicht an der Assy, ich habe auch zwei 407er Rev.C bei denen das Bild fast auf 425er und 466er Niveau ist). Da hatte ich kürzlich den Modulator gegen einen baugleichen getauscht, weil der ursprüngliche Modualtor darin an der TV Karte (sonst aber nirgends) im Gegensatz zu allen anderen 407ern etc. ein schlechtes Bild lieferte (am CRT war das Bild aber normal bis gut, auch nicht verwaschen, der Tausch war daher "nur so"). Jedoch "zufällig" -nicht ganz, denn ich kannte das Bild- getauscht gegen einen Modulator mit verwaschenem Bild. Das Bild sieht jetzt 100% genauso ("schlecht") aus, wie das des einstigen zugehörigen Cevis, von wo der Modulator von abstammt.
    Daher nicht ganz optimal, da könnte ich also ebenfalls zur Verbesserung gerne einen Modualtorersatz einsetzen.

  • Hallo Leute,

    ich habe jetzt die allermeisten Bausätze und Platinen verschickt, bin sehr gespannt auf Eure Erfahrungen und
    Einbauten. Interessant sind immer die vorher-nachher Bilder.
    Wenn Ihr dran denken solltet, macht doch bitte ein Foto vom Monitorbild vor dem Einbau und eines danach :P ...

    GLG

    "Das Problem bei Zitaten im Internet ist, dass man nie weiß ob sie stimmen." Abraham Lincoln

  • Meine Platine für 250469 ist heute abgekommen, vielen dank.
    Bevor ich los lege aber eine Frage, gibt es eine kurze Einbauanleitung.
    Sehe auf einige Bildern ein extra Kabel, ist das zwingend nötig ?
    Außerdem möchte ich meinen zweiten SID gerne da Anschließen wo die
    Antennenbuchse war.

    Bitte melde dich an, um diesen Link zu sehen.

    Bitte melde dich an, um diesen Link zu sehen.Bitte melde dich an, um diesen Link zu sehen.

  • Hallo SID Spieler,

    ich verweise mal auf Post 9, 11, 72, 74-78 wegen der Einbauanleitung.
    Ich wollte mal eine als PDF machen, aber ich bin noch nicht dazu gekommen.

    Ohne das Extra-Kabel Richtung VIC is nix mit Streifenfix ...

    Wenn Du das Audiosignal an der ehemaligen Antennen-Buchse nutzen willst,
    geht das jetzt sehr einfach. Dafür gibt es einen Abgriff auf der Ersatzplatine
    (das hast Du schon gesehen im Post 157).
    Wie das mit stereoSID (kenne ich nicht) ist, musst Du mal ausprobieren.
    Auf der Ersatzplatine liegt das standard-Audio Signal, das auch an der
    8poligen Videobuchse hinten am Cevi rauskommt ...

    LG

    "Das Problem bei Zitaten im Internet ist, dass man nie weiß ob sie stimmen." Abraham Lincoln