C128, flaches Gehäuse, externes Netzteil, 1.te Hilfe

Es gibt 9 Antworten in diesem Thema, welches 3.205 mal aufgerufen wurde. Der letzte Beitrag (17. November 2014 um 08:37) ist von b.bobo.

  • Hallo Leute!

    Bin glücklicher Besitzer 2er C128.

    Bei Gerät Nummer 2 schaltet sich das externe Netzteil nach wenigen Sekunden ab, riecht auch streng.

    Habe es durch die Plastik-Verschlüsse eben geöffnet.

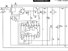
    Ganz vorne (gegenüber dem 240V Anschluß) ist ein TAG 8538 mit vernietetem Kühlblech der sehr heiß wird. Die 2 TAG 8540 am großen Kühlblech dagegen nur lauwarm.

    Was ist dieser TAG 8538, Fixspannungsregler ? Finde gerade nichts dazu im Internet.

    C128 selber ist neuwertig, kein Gilb, GarantieSiegel unbeschädigt, läuft stabil mit Netzteil vom anderen Rechner.

    Diese jedenfalls gut markieren um nicht mit Amiga-Netzteilen verwechselt zu werden ;)

    vG

  • Amiganetzteile haben in der Regel einen Schalter. Das Netzteil für den C128 nicht. Da der den Schalter ja am Gerät hat.

    Systemshock war eines meiner ersten Computerspiele auf CD-Rom, welches mich sehr gefesselt hat. Wer oder was ist SHODAN: Bitte melde dich an, um diesen Link zu sehen.

  • Einen Schaltplan gibts hier: Bitte melde dich an, um diesen Link zu sehen.

    Das kleine Kühlblech trägt bei den mir bekannten Netzteilen den Thyristor (V10) einer Crowbar-Schaltung (Überspannungsschutz). "TAG 8538" ist vermutlich ein Datecode, nicht die Typenbezeichnung.

    Wenn die Crowbar zündet, dann ist entweder diese selbst kaputt oder der eigentliche Schaltregler macht böse Dinge. Ich würde dieses Netzteil auf keinen Fall mehr an den Rechner anschliessen, solange es nicht repariert ist!

    Sehr häufig sind in diesen Netzteilen die großen Elkos defekt (vor allem wenn sie goldfarben sind...), hier dürfte aber noch mehr kaputt sein. Die Schalttransistoren V6 (auf dem großen Kühlblech), V7, das IC sowie die Z-Diode V9 und der Thyristor V10 wären meine ersten Kandidaten.

  • Guten Morgen!

    Ogf: das nenne ich mal eine Antwort, vielen Dank!

    Komisch ist halt: es funktioniert(e) vor wenigen Tagen noch, der ebäy :smile: Verkäufer hatte es mit eingeschaltetem C128 im Angebot, frage mal ob es auch wirklich das war.

    Bei mir hat es eben auch funktioniert, immer aber nur mit üblem Geruch verbunden, nach einer Zeit (2-3 Minuten) schaltete es sich dann aus.

    Innen sieht es aus wie neu, wird (auch weil es -innerhalb meiner Sammlung- selten ist) sicher überprüft. Jetzt einfach mal den V10 tauschen, ein größeres Kühlblech zu nehmen wird Deiner AW nach aber zu wenig sein.

    Gibts hier vielleicht Ersatz ? Habe mir erst einige der möglichen 1541II Ersatz Netzteile vom Poll..in bestellt, das liefert aber keine 9V AC (2 Zweige ?).

    :dafuer:

    Den Unterschied zum Amiga Netzteil kannte ich (da einige daheim).
    ^^

  • Hallo Leute!

    Würde mir das C128 Netzteil die nächsten Tage nun anschaueen.

    V10 = X0403BE, kompatibel zu NTE5455 ?

    Dann lese ich noch
    BD244 (V6) ?

    auf den über das die komplette Breite gehende Kühlblech (vernietet).

    Was wäre als V9 Z-Diode zu beschaffen ? V9/V10 wären leicht zu tauschen, die großen Elkos sehen nagelneu aus

    4700uf 16V
    2200uf 35V

    wären aber sicher auch leicht tauschbar,

    vG + Danke

  • Ich habe gerade ein C128-Netzteil mal genauer untersucht und die Bauteilwerte rausgeschrieben, soweit sie ermittalber waren. Alles ohne Gewähr, aber vielleicht hilft es ja jemandem. Die Bauteilnummerierung bezieht sich auf den Schaltplan bei Bitte melde dich an, um diesen Link zu sehen.:

  • Hallo ogf!

    Danke nochmals, damit + etwas Glück bekomme ich + hoffentlich auch andere hier im Forum das Netzteil wieder in Betrieb.

    Habe einiges im Internet gesucht:
    Bitte melde dich an, um diesen Link zu sehen.

    Auf einer anderen Seite dann die Notfalllösung: 5V DC Zweig überhaupt anders lösen:
    Bitte melde dich an, um diesen Link zu sehen.

    V10 soll laut einem anderen Eintrag hier mit TIC106M kompatibel sein (ohne Gewähr)
    oder auch X0403BE NTE Equvilent NTE5455.

    Gibts eine Seite wo man das einfacher herausfinden kann ? Auch z.B zum 78s40pc ?

    vG

  • Den 78S40 gibt es von verschiedenen Herstellern und der sollte eigentlich noch beschaffbar sein, z.B. als µA78S40, LM78S40. Der TIC106M ist auch kein Exot. Beide gibts z.B. bei Reichelt.

  • Hallo Leute!

    Lösung (bei mir dürfte gewesen sein):
    --- von ogf herausgefunden --
    Zusätzlich ein Kondensator 100nF von Pin 8 des 78S40 gegen GND auf der Unterseite der Leiterplatte
    ---

    Dürfte sich beim Versand DE nach AT 1/2mm zu nah auf den Pin neben dem eigentlichen auf dem 78S40 bewegt haben, mit dem Schraubenzieher etwas Abstand und das Netzteil läuft wieder, V10 wird nicht mal lauwarm (NT wurde mir im Set mit dem C128 als OK verkauft, sogar mit Bildern belegt...beide Seiten haben recht).

    An C10 messe ich 4,99V --> das dürfte es also wirklich gewesen sein, vG 8)