Heute so gebastelt ...

Es gibt 40.328 Antworten in diesem Thema, welches 6.765.711 mal aufgerufen wurde. Der letzte Beitrag (20. November 2025 um 16:05) ist von Saskia.

  • automatisches Webseitenübersetzen in 38 Sprachen ohne Google oder Microsoft ...

    Und wie?

    Bitte melde dich an, um diesen Anhang zu sehen. :verehr: .: Mit Bitte melde dich an, um dieses Bild zu sehen.wäre das nicht passiert! :. :prof:  Bitte melde dich an, um diesen Anhang zu sehen.

    :syshack: .: Meine 3D-Drucker Teile auf :. Bitte melde dich an, um diesen Link zu sehen. :strom:

  • Eben zwei Bausätze von bigby zusammengebaut.

    Bitte melde dich an, um diesen Anhang zu sehen.

    :thumbsup:

    Bitte melde dich an, um diesen Link zu sehen.

    Bitte melde dich an, um diesen Link zu sehen.

    Bitte melde dich an, um diesen Link zu sehen.

    Hier liegen die aktuellsten Versionen: Bitte melde dich an, um diesen Link zu sehen.

    • Interessanter Beitrag

    Just found this thread. lovely to read your builds

    I has been a while but this is what i recently build for my SX64; The SX64 has an expansion board in which a regular cartridge can be plugged. I designed this replacement board that also acts as a Magic Desk cartridge. When a cart is plugged in it automagically disables the (internal) Magic Desk cart. I also like the details of the EPPROM die here :love:

    Bitte melde dich an, um diesen Anhang zu sehen.

    More details are at my site: Bitte melde dich an, um diesen Link zu sehen.

    Vist my Bitte melde dich an, um diesen Link zu sehen. for my hardware projects

  • Just found this thread. lovely to read your builds

    I has been a while but this is what i recently build for my SX64; The SX64 has an expansion board in which a regular cartridge can be plugged. I designed this replacement board that also acts as a Magic Desk cartridge. When a cart is plugged in it automagically disables the (internal) Magic Desk cart. I also like the details of the EPPROM die here :love:

    Bitte melde dich an, um diesen Anhang zu sehen.

    More details are at my site: Bitte melde dich an, um diesen Link zu sehen.

    Well, u know, that "the details of the eprom die" should be covered to prevent Data Loss? :rolleyes:

  • Just found this thread. lovely to read your builds

    I has been a while but this is what i recently build for my SX64; The SX64 has an expansion board in which a regular cartridge can be plugged. I designed this replacement board that also acts as a Magic Desk cartridge. When a cart is plugged in it automagically disables the (internal) Magic Desk cart. I also like the details of the EPPROM die here :love:

    Bitte melde dich an, um diesen Anhang zu sehen.

    More details are at my site: Bitte melde dich an, um diesen Link zu sehen.

    Well, u know, that "the details of the eprom die" should be covered to prevent Data Loss? :rolleyes:

    It was for the picture ;) besides I don't have any sexy stickers.

    Vist my Bitte melde dich an, um diesen Link zu sehen. for my hardware projects

  • Einen weiteren TFT Bildschirm umgetüddelt auf "mit Sound"... Bitte melde dich an, um diesen Anhang zu sehen.

    Kannst du die Verstärkerplatine nochmal verlinken? Bist du zufrieden?

    "Was heute noch wie ein Märchen klingt,kann morgen Wirklichkeit sein.Hier ist ein Märchen von übermorgen.Es gibt keine Kupferka­bel mehr,es gibt nur noch die Glasfaser und Terminals in jedem Raum.Man siedelt auf fernen Rech­nern.Die Mailboxen sind als Wohnraum erschlossen.Mit heute noch unvorstellbaren Geschwindigkeiten durcheilen Computerclubs unser Da­tenverbundsystem.Einer dieser Com­puterclubs ist der CCC.Gigantischer Teil eines winzigen Sicher­heitssystems,das die Erde vor Bedrohungen durch den Gilb schützt.Begleiten wir den CCC und seine Mitglieder bei ihrem Patrouillendienst am Rande der Unkenntlich­keit. CCC'84 nach ORION'64"

  • Kannst du die Verstärkerplatine nochmal verlinken? Bist du zufrieden?

    Bitte melde dich an, um diesen Link zu sehen.

    Bitte denk dran, das ist ein Mono Verstärker!

    Stefan

  • Kannst du die Verstärkerplatine nochmal verlinken? Bist du zufrieden?

    Bitte melde dich an, um diesen Link zu sehen.

    Bitte denk dran, das ist ein Mono Verstärker!

    Stefan

    Joar, wollte nur sehen, welcher Verstärkerchip da drauf sitzt. Für die kleinen Lautsprecher sicher ausreichend :)

    "Was heute noch wie ein Märchen klingt,kann morgen Wirklichkeit sein.Hier ist ein Märchen von übermorgen.Es gibt keine Kupferka­bel mehr,es gibt nur noch die Glasfaser und Terminals in jedem Raum.Man siedelt auf fernen Rech­nern.Die Mailboxen sind als Wohnraum erschlossen.Mit heute noch unvorstellbaren Geschwindigkeiten durcheilen Computerclubs unser Da­tenverbundsystem.Einer dieser Com­puterclubs ist der CCC.Gigantischer Teil eines winzigen Sicher­heitssystems,das die Erde vor Bedrohungen durch den Gilb schützt.Begleiten wir den CCC und seine Mitglieder bei ihrem Patrouillendienst am Rande der Unkenntlich­keit. CCC'84 nach ORION'64"

  • Hätteste auch nach fragen können :D.

    Der Chip ist... billig. Sehr bilig.

    Außerdem war die Bestückung für einen

    Verst. Faktor 200 ausgelegt. Viel zu viel.

    Das Rauschen war bereits Krach.

    Den kleinen Elko zwischen Pin 1+8 mit nem 1k8 Widerstand ersetzt - gut is.

    Stefan

  • Ui - das is ja ein Neovo - ..sehr gute Idee - das muss ich demnächst auch mal machen, der Monitor ist ja seitdem ich den C64-Micro habe im Dauereinsatz bei mir

    ..definitiv bestes Bild!

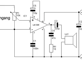
  • Der Verstärker macht ein Watt mit dem Chip und ist gut zu gebrauchen.

    Die Verstärkung kann man mit nem Widerstand wie Stephan schrieb runtersetzen.


    Bitte melde dich an, um diesen Anhang zu sehen.

    Kein Bauteil zwischen Pin 1 und Pin 8
    1,2kΩ Widerstand und 10µF Elko zwischen Pin 1 und Pin 8
    10µF Elko zwischen Pin 1 und Pin 8 (siehe Schaltplan)
    • Interessanter Beitrag

    Bitte melde dich an, um diesen Anhang zu sehen.Bitte melde dich an, um diesen Anhang zu sehen.So, mein Meisterwerk wäre dann fertig.

    Trackduino LCD Anzaige, eingebautes abschaltbares SD2IEC (LW wird automatisch von 9 auf 8 umgeschaltet sobald man das SD2IEC abschaltet) ,

    1541 Device # 8/9 LED Display, 1541 JiffyDos/CBM ROM Umschalter, 4xKernal ROM mit RESTORE Taste

    Alles am extra-angefertigtem Frontpanel angebracht um nirgends Löcher anzubringen.

  • Bitte melde dich an, um diesen Anhang zu sehen.Bitte melde dich an, um diesen Anhang zu sehen.So, mein Meisterwerk wäre dann fertig.

    Trackduino LCD Anzaige, eingebautes abschaltbares SD2IEC (LW wird automatisch von 9 auf 8 umgeschaltet sobald man das SD2IEC abschaltet) ,

    1541 Device # 8/9 LED Display, 1541 JiffyDos/CBM ROM Umschalter, 4xKernal ROM mit RESTORE Taste

    Alles am extra-angefertigtem Frontpanel angebracht um nirgends Löcher anzubringen.

    Sehr schön geworden und prima gearbeitet :)

    Mir wär das zu viel Klimbim rund um das Wesentliche. Der kleine Monitor fühlt sich jetzt bestimmt ein wenig in die Ecke gedrängt :streichel:

    "Was heute noch wie ein Märchen klingt,kann morgen Wirklichkeit sein.Hier ist ein Märchen von übermorgen.Es gibt keine Kupferka­bel mehr,es gibt nur noch die Glasfaser und Terminals in jedem Raum.Man siedelt auf fernen Rech­nern.Die Mailboxen sind als Wohnraum erschlossen.Mit heute noch unvorstellbaren Geschwindigkeiten durcheilen Computerclubs unser Da­tenverbundsystem.Einer dieser Com­puterclubs ist der CCC.Gigantischer Teil eines winzigen Sicher­heitssystems,das die Erde vor Bedrohungen durch den Gilb schützt.Begleiten wir den CCC und seine Mitglieder bei ihrem Patrouillendienst am Rande der Unkenntlich­keit. CCC'84 nach ORION'64"

  • Home Office begonnen einzurichten. erst mal nen Monitor mit Blaufilter (gab es günstig bei den Rücksendungen, ist ein Benq EW3270U für 2 Äpfel und 3 Eier.

    BenQ sagt mir eigentlich nicht wirklich zu, aber er war sehr günstig und 4K ist akzeptabel. Mit dem Rechner, der noch im Office steht und den ich mir rausholen kann,

    harmoniert das dann halbwegs.

    Odin, far og klokeste av alle guder, gi meg veiledning, visdom og seier i mine anstrengelser

  • Mit dem Rechner, der noch im Office steht

    Was für ein Rechner steht denn in deinem Office ...? Ein Pentium III oder ein ultramodernes Laptop? Da bin ich ja doch mal ausnahmsweise neugierig = aufrichtig interessiert. ;)