Heute so gebastelt ...

Es gibt 40.330 Antworten in diesem Thema, welches 6.766.925 mal aufgerufen wurde. Der letzte Beitrag (20. November 2025 um 22:06) ist von ir6Oixah.

  • Genau DAS mache ich gerade mit der ERP Software. Nur mit dem WO habe ich mein Problem.

    Ansonsten schon praktisch bei der Projektplanung und Materialwirtschaft.

    Ein Zimmer ist schon voll und langsam steht schon überall was herum, dass es langsam Mecker gibt...

    Cool, wäre es dann noch, wenn es z.B. eine Website geben würde, wo man z.B. seinen Bestand einstellen kann, und man dann sieht, dass z.B. der Bastelkollege in der gleichen Stadt den Widerstand hat, der einem gerade fehlt. So müsste man nicht auf den Versand aus China warten, sondern könnte höflich fragen, ob man sich dieses Bauteil ausleihen kann um sofort weiter zu basteln.

  • Zwar nicht heute sondern vor ein paar Wochen, aber wollte es trotzdem mal posten.
    Habe eine SD2IEC in ein 3€ Conrad Gehäuse gequetscht :smile:

    Bitte melde dich an, um diesen Anhang zu sehen.

    Bitte melde dich an, um diesen Anhang zu sehen.

    Bitte melde dich an, um diesen Anhang zu sehen.

    Der Schalter ist für Jiffy und nur geklebt. Wollte nicht in das schöne Gehäuse bohren.

  • Hab mir gerade mal ein paar ERP Systeme angesehen. Die meisten sind sehr überladen.

    Ich habe es mal mit Google Spreadsheets versucht, aber dazu muss man konsequent immer den Bestand aktualisieren.
    Das ist auch ein Arbeitsschritt, denn man dann machen muss, sonst funktioniert das ganze System nicht.

    Obwohl es schon etwas hat. Praktisch wäre auch, wenn man die einzelnen Händler mitverwalten könnte. Preise, Verlässlichkeit, Qualität, Lieferzeit usw.

    Aber das triftet jetzt schon sehr ins OFF-TOPIC. Vielleicht sollten wir einen kleinen Bereich aufmachen lassen, von einem Admin?
    Mich würden ein paar (SMD) Bastel Threads zum Erfahrungsaustausch schon interessieren.

    Wem ein leeres EPROM fehlt, braucht ein EPROM-Lösch-Gerät

    Mein GitHub: Bitte melde dich an, um diesen Link zu sehen.
    EasyFlash3 DIY: Bitte melde dich an, um diesen Link zu sehen.

    Mein Discogs: Bitte melde dich an, um diesen Link zu sehen.

  • Schaut mal ich nutze für mein Gewerbe diese Warenwirtschaft. Früher war sie mal Kosten los, denke das ist sie heute auch noch!

    Bitte melde dich an, um diesen Link zu sehen.

    Ist nicht so überladen.

    Rhein Main Success Member.... / ex. Member.. BOMBZ..... Admin bei C64 is Alive auf FB

  • ich langsam den Überblick mit meinen ganzen Einzelteilen, Platinen und Gerätschaften verliere

    *bitte verzeihe mir* ... grammatikalisch korrekt wäre ...

    *ich langsam den Überblick mit meinen ganzen Einzelteilen, Platinen und Gerätschaften verloren habe"

    Das ist ein sehr großer Unterschied ... :D .

  • Monitor über DisplayPort läuft, der andere mit HDMI (noch) nicht. Man was für ein Krampf. :puhh:
    :popcorn:

    Nachtrag:
    HDMI in die falsche Buchse gesteckt (dachte der Monitor erkennt das selber). 8|
    Resultat: Bild über HDMI viel zu dunkel und nur 1920x1080 und keine 1920x1200 mehr wie früher. ||

    Frage:
    Hätte ich die alte Auflösung wieder wenn ich einen DVI nach DisplayPort Adapter verwenden würde?

    Habe ähnlich lustige Erlebnisse mit dem Asrock Board, ist zwar das Fatalyty, aber bis auf 10GBit Netzwerk und bissl anderes BlingBling gleich. Wenn ich ins Bios will ,geht das nur am DVI Ausgang meiner 1080Ti, beide Display Ports und aucch HDMI weigern sich was anzuzeigen. Später im Windows ist alles ok, da funzt jeder Augang der Karte.
    Nach Deaktivierung von CSM und einschalten von Secure Boot ging zwischenzeitlich auch mal der Displayport im Bios.. Desweiteren ist das Ding auch zickig beim RAM OC, bei falschen Timings findet er nimmer allein zurück, auch CMOS Clear reicht dann nicht, also Batterie raus, sitzt natürlich direkt unter der GFX ;(
    Also zumindest das BIOS scheint mir ziemlich Gurke zu sein.. Kam mit 3.20, jetzt L 3.33A (Beta).

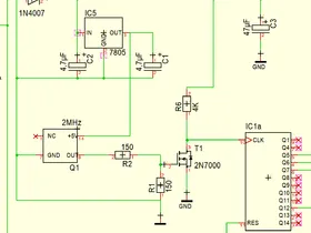
  • Hab die PCBs mal angefangen zu bestücken.
    Der Prototyp läuft zwar seit Februar 2005, aber sauber hab ich das erst jetzt in Angriff genommen.
    Die Simulation sagte, dass die Konvertierung von TTL zu CMOS problemlos läuft.
    Die Praxis sieht anders aus. Siehe Anhänge.
    Laufen tut die Variante mit dem 2n7000. Die schön simulierte Schaltung versagt.
    Alle PCBs für die Katz :(
    Der 2n7000 Kleinleistungs-FET entpuppt sich ein weiteres Mal als Genius.

  • So große Tütchen ?

    Bestückte Arduino-Shields und andere Platinen mit Pfostensteckern verlangen nach erstaunlich viel 'Nahtzugabe', wenn man sie halbwegs komfortabel rein- und rausbekommen will.

    KI-Verwendung in diesem Posting: Rechtschreibkontrolle des Browsers.
    Abweichungen aufgrund des technischen Fortschritts oder individueller Vorlieben vorbehalten.

  • Mal eine frage gibt es einen Spezial Schaum wo man IC,s ... Eproms usw hinein drücken kann ?

    Oder ist das völlig egal in was für ein Material man die hinein drückt .

  • z.B. Reichelt.
    Bitte melde dich an, um diesen Link zu sehen.

    oder Du suchst nach ESD Schaum und es ist natürlich nicht egal wo die ICs reindrückst.

  • Mal eine frage gibt es einen Spezial Schaum wo man IC,s ... Eproms usw hinein drücken kann ?

    Oder ist das völlig egal in was für ein Material man die hinein drückt .

    Wie Du schon selbst geschrieben hast, es gibt dafür extra Schaumstoff -> ESD Schaumstoff
    Diesen sollte man auch für ICs benutzen, auf jeden Fall für die, die anfällig sind, wie z.B. CIA

  • Ich hab ein Tapuino nur mit der Variante für 0,9" (Platine 1.0), würde aber gerne ein 1,3 verbauen. Dazu müsste ich aber Leiterbahnen durchtrennen und neu verdrahten.

    Warum musst Du die auftrennen? Hat dein jetziges Display eine andere Pin-Reihenfolge?

    Das SH1106 ist mit einem der kleinen kompatibel und könnte auch ohne Konfig laufen.

    Das tut es auch, allerdings wird es nicht ganz richtig initialisiert, so dass alles um 2 Pixel nach links geschoben wird und rechts entsteht dadurch ein 2 Pixel breiter Streifen, sieht dann doof aus:
    Bitte melde dich an, um diesen Anhang zu sehen.

    Ist die 1.04 Platine generell für das große Display?

    Nö, die wurde nicht extra dafür gemacht, ich habe nur das Layout etwas verbessert (war mein erstes mal, das ich mich mit Eagle-Layout beschäftigt hatte). Ich habe die LEDs nach oben geschoben, alle Texte um 180 Grad gedreht, den Display-Anschluß vermittelt und in die Reihenfolge VCC/GND/SCL/SDA gebracht, so dass man die Displays direkt aufstecken konnte.
    Bitte melde dich an, um diesen Anhang zu sehen.

    Hat vielleicht jemand ein 1,3" OLED Display SH1106 daran mal angeschlossen bzw. weiß ob das geht und was man dafür in der config eintragen muss?


    So hier mal die Firmware für die 1,3 Zoll OLED Displays:

  • So hier mal die Firmware für die 1,3 Zoll OLED Displays:

    Danke.

    Kann es sein, dass man die Firmware im Zusammengebauten Zustand nicht hochladen kann?

    Bekomm immer diese Fehlermeldung
    avrdude: stk500_recv(): programmer is not responding
    avrdude: stk500_getsync() attempt 1 of 10: not in sync: resp=0xad

    RX/TX iss richtig angeschlossen.. so wie auch gestern beim programmieren.

  • Meine Vermutung:

    Dein USB-Serial-Adapter hat nur 4-Leitungen, somit scheint die Reset-Leitung zu fehlen. Kurz vorm Übertragen wird von der Arduino-Software ein Reset ausgelöst um den Arduino in den Bootloader zu bekommen, da die Leitung bei dir fehlt, wird der Bootloader nicht gestartet. Du musst den richtigen Moment abpassen (direkt nach dem Kompilieren) und den Reset Knopf auf dem Arduino drücken, dann könnte es gehen. Ferner musst Du eine alte Arduino-IDE verwenden, damit es gescheit kompiliert, ich nutze die 1.6.9 für Tapuino.

  • Meine Vermutung:

    Dein USB-Serial-Adapter hat nur 4-Leitungen, somit scheint die Reset-Leitung zu fehlen. Kurz vorm Übertragen wird von der Arduino-Software ein Reset ausgelöst um den Arduino in den Bootloader zu bekommen, da die Leitung bei dir fehlt, wird der Bootloader nicht gestartet. Du musst den richtigen Moment abpassen (direkt nach dem Kompilieren) und den Reset Knopf auf dem Arduino drücken, dann könnte es gehen. Ferner musst Du eine alte Arduino-IDE verwenden, damit es gescheit kompiliert, ich nutze die 1.6.9 für Tapuino.

    :thumbsup::thumbup::thumbsup:

    Jap so hats direkt geklappt :) Konnte man auch beim Hochladen dann sehen, dass der Rest aus blieb und der Pro nid hochgefahren ist

    Joar, hab mir auch die 1.6.9 geholt und die :aerger: 1.8.5. runter geschmissen.. Nur ärger beim Kompilieren bisher damit gehabt..(nicht nur hier)

  • Scheint zumindest noch etwas zu leben...und tut auch was im Display anzeigen....

    Aber mehr auch nicht.. :(

    Bitte melde dich an, um diesen Anhang zu sehen.


    Ist das jetzt ein Hardware Fehler oder liegt das vielleicht an der SDHC Karte?