1084S-D1 RGB DB9 zu Scartbuchse mit LM1881N

Es gibt 47 Antworten in diesem Thema, welches 13.275 mal aufgerufen wurde. Der letzte Beitrag (25. Oktober 2013 um 23:13) ist von sidguy.

  • Hi,

    Wie du auch schon angedeutet hast, sollte ich mir nen ordentlich geschirmten Kabel basteln. Das hatte ich auch vor. Dieser Kabel (war ein billiger Ethernet Kabel) war nur zu Testzwecken gedacht bis ich die Lösung (oder auch nicht) habe. Dann mach ich mir nen ordentliches Kabel mit neuem Sub-D und neuer Scartbuchse.
    Mir ist auch schleierhaft wieso die LM1881 Schaltung nix gebracht hat, bei meinen ersten Post's hab ich ja nen Link wo die Schaltung zu sehen ist, ich hoff mal doch auch die stimmt, weil mir irgendwie vorkam der LM1881 arbeitet gar nicht. Da hab ich auch no 2 Stück davon. Einen hab ich auch wieder zu Testzwecken missbraucht und habe entdeckt daß wenn ich bei der Schaltung den Comp.Video-IN und Comp.Sync OUT überbrücke das Bild erscheint aber um vieles mehr verzerrt und nicht ruhig, komische Sache. Das ist aber ne andere Geschichte.

    Jetzt will ich mal das mit dem 100 Ohm Widerstand versuchen, muss sehn ob ich hier ein rumliegen hab sonst hol ich mir ein, is kein Problem. Wie kommst auf 100? kann er auch nen bischen davon abweichen, mehr sein?
    Scart-Verlängerung müsste ich hier auch rumliegen haben.

    Danke inzwischen, ich meld mich zurück :)

    sidguy

    C64C,C64 Brotkasten,VIC20,2XAmiga500 mit 1xGOTEK FE und Bootselector,CD32 recapped,C64DTV mit externen IEC+Keyboard Mod,XBox1 chipmod,PS1 chipmod,NeoGeoAES mit Bios-Resetbutton-Mod,Minimig V1.1 mit SuperPIC,InnoHit Programaster-1978, SNes mit SD2SNES+Super Wildcard.

  • Hallo.
    Der Widerstand ist nicht kritisch. So zwischen 68 und 220 Ohm. Sinn hat er eh nur, wenn der interne Abschlusswiderstand im Monitor zu Hochohmig wäre.
    Ist halt ein wenig Wahrsagerei.
    Was Du noch versuchen könntest: Der Monitor hat ja auch eine CVBS Buchse. Wenn Du dort einmal mit dem Signal Pin 20 der Scartbuchse hineingehst. ?

  • Hi,

    Leider verschlimmert der Widerstand die Sache. Hatte hier noch nen 150 Ohm rumliegen und mit dem habe ich es getestet. Wenn ich den Widerstand dranhänge zwischen Pin20 und Masse spielt das ansonsten stabile Bild verrückt und blinkt nur mehr sehr schnell irgendwie in 3 Teile auf den ganzen Screen.
    Ich glaube da behaupten mehrere und auf dem falschen von mir gezeigten Schaltbild des Monitors sah's man auch, soll ein 75Ohm an der Sync-Leitung sein.

    Wegen der CBVS Buchse: du meinst also RGB's und Masse mit Scart und an der Comp.Video-Pin 20 Strippe nen Cinch dran hängen und am Monitor dranhängen?. Ich kanns versuchen aber ich ahne schon ein Problem auf mich zukommen: hinten sind ja mehrer Schalter wenn ich den RGB-Schalter einschalte glaub ich muss ich die anderen 2 für die CVBS abschalten aber ich kann mich jetzt auch teuschen. :whistling:

    C64C,C64 Brotkasten,VIC20,2XAmiga500 mit 1xGOTEK FE und Bootselector,CD32 recapped,C64DTV mit externen IEC+Keyboard Mod,XBox1 chipmod,PS1 chipmod,NeoGeoAES mit Bios-Resetbutton-Mod,Minimig V1.1 mit SuperPIC,InnoHit Programaster-1978, SNes mit SD2SNES+Super Wildcard.

  • Ja, einfach mal versuchen. Aber ohne Widerstand ;)

  • Hi norbi,

    Ja so gibt es jetzt ein stabiles Bild, klarerweise reduziert sich jetzt die Sache praktisch auf ein CVBS-kabel nur eben mit Scart-Kupplung.
    Denn jetzt muss ich an der Scartbuchse nur mehr Pin20 + Masse + die 2 Audio's(mit deren Masse) durchführen. Den D-Sub mit den respektiven RGB Strippen braucht es jetzt nicht mehr. Schon irgendwie schad denn das Bild mit getrennten RGB über D-Sub war, mal von den Verzerrungen abgesehn schon besser als über CVBS. Jetzt könnte ich sicher auch die interne Brücke im Monitor wieder lösen nehm ich an.
    Irgendwie kurios daß ich das mit LM und den Mods im Monitor einfach nicht 100%ig hinkrieg.

    Gruß
    sidguy

    C64C,C64 Brotkasten,VIC20,2XAmiga500 mit 1xGOTEK FE und Bootselector,CD32 recapped,C64DTV mit externen IEC+Keyboard Mod,XBox1 chipmod,PS1 chipmod,NeoGeoAES mit Bios-Resetbutton-Mod,Minimig V1.1 mit SuperPIC,InnoHit Programaster-1978, SNes mit SD2SNES+Super Wildcard.

  • Ok .
    Letzter Versuch ?
    Brücke I202 Pin 10 auf I602 Pin 11. Sync an der Sub-D Buchse Pin 9
    Allerdings fürchte ich, das Problem liegt wo anders.
    An den Sync Eingängen der Sub-D Buchse liegt über Spannungsteiler eine Gleichspannung an. Das könnte der Grund sein, warum Du dann weder mit dem LM1881 noch mit dem mod eine anständiges Bild bekommst.
    Du könntest den LM 1881 nehmen und einen Treiber Transistor hinzu fügen.
    Oder am Monitor:
    Bücke I602 Pin 1-2 Sync Eingang an der Chinch Buchse.
    :whistling:

  • Ok, ich mach jetzt mal den Versuch 10 auf 11 Sync an Pin9

    Könntest du mir inzwischen genauer erklären wie du das mit dem LM1881 meinst.
    D.h genauer sagen welchen Transistor und wie an den LM anfügen?

    Letzteres also Brücke I602 Pin1-2 und Sync an der Cinch , der Rest immer noch RGB am Scart?

    Eine externe Lösung z.b mit LM und den Monitor ohne Mod oder sonstwas wäre klarerweise das idealste ^^

    Danke

    sidguy

    C64C,C64 Brotkasten,VIC20,2XAmiga500 mit 1xGOTEK FE und Bootselector,CD32 recapped,C64DTV mit externen IEC+Keyboard Mod,XBox1 chipmod,PS1 chipmod,NeoGeoAES mit Bios-Resetbutton-Mod,Minimig V1.1 mit SuperPIC,InnoHit Programaster-1978, SNes mit SD2SNES+Super Wildcard.

  • Genau.
    RGB über die Sub-D und sync über die Chinch.
    Vielleicht kann man sich den Transistor am LM ja sparen, wenn man statt PIN 7 an der Sub-D Pin 9 als Sync Eingang nimmt.
    Ich schaue mir das Datenblatt des LM1881 noch mal an. Vielleicht lässt sich was tricksen.

  • Brücke I202 Pin 10 auf I602 Pin 11. Sync an der Sub-D Buchse Pin 9

    Das war echt nen guter Tipp Norbi :D
    Das Bild ist jetzt nahezu perfekt. Minimal Verzerrungen und Flackern tretet nur mehr auf wenn ich das Bild mit dem Phase-Regler ganz nach rechts mach, was ja nicht erwünscht ist, mittig ist nichts mehr davon zu sehn. Einzig noch bei einem Game bei hochauflösenden actionreichen Videoszenen zittert das Bild kurz, hab dann noch 3 andere Games getestet, da passiert das nicht.
    Noch eins hab ich bemerkt: das Bild ist ein wenig zu breit für den Monitorscreen aber komischerweise zieht der Regler hinten für horizontale Änderung des Bildes erst gegen ende des drehwegs das Bild nen halbes zentimeter zusammen mehr ist nicht mehr rauszuholen und wie man auf meinem Screenshot hier im Thread sieht konnte ich das Vorgestern noch nen Stück mehr zusammenziehn. Ob der Regler hinten zufällig jetzt Abnutzungserscheinungen hat? :S
    Oder eine Wirkung der Brücke? Wobei mir das gestern auch schon auffiel.

    Den LM1881 lass ich mal, wie mir ein anderes Forummitgliet hier berichtet hat , soll der für die Sache unnütz sein. Der hat bei meinen Tests auch nie reagiert, als wäre er gar nicht da.

    Mit gegenwertiger Bildqualität wäre ich zufrieden, ich muss nur noch sehn ob ich das Bild horizontal weiter zusammenbekomme.

    Gruß
    sidguy

    C64C,C64 Brotkasten,VIC20,2XAmiga500 mit 1xGOTEK FE und Bootselector,CD32 recapped,C64DTV mit externen IEC+Keyboard Mod,XBox1 chipmod,PS1 chipmod,NeoGeoAES mit Bios-Resetbutton-Mod,Minimig V1.1 mit SuperPIC,InnoHit Programaster-1978, SNes mit SD2SNES+Super Wildcard.

  • Freut mich :thumbsup:
    Wegen der Bildbreite:
    Au dem Chassis ist eine Spule, genannt width coil.
    Mit der kannst Du die Bildbreite noch ein wenig einstellen.
    Da solltest Du aber ein wenig vorsichtig sein. Vielleicht den Monitor ausschalten und den Kern um eine Halbe Umdrehung verdrehen und dann nochmlas versuchen.

    VG
    Norbert

  • Die Spule seh ich mir auch noch an und vielleicht auch mal den Regler(Poti).
    Jo, sicher lasse ich den Monitor ausgeschalten, will mich vor Gewitter hüten. :D
    Mittlerweilen hab ich auch ne gute Scart-Verlängerung genommen und einen neuen Kabel gebastelt der besser abgeschirmt ist.

    Ich dank dir mal für die Geduld Hilfe und Zeit , davon hattest ja einige und hoffe, sollte ich doch noch ne Frage haben daß ich dir ne PN zukommen lassen kann. Sonst wird der Thread wieder nen halbes Buch. ;)

    Gruß
    sidguy

    C64C,C64 Brotkasten,VIC20,2XAmiga500 mit 1xGOTEK FE und Bootselector,CD32 recapped,C64DTV mit externen IEC+Keyboard Mod,XBox1 chipmod,PS1 chipmod,NeoGeoAES mit Bios-Resetbutton-Mod,Minimig V1.1 mit SuperPIC,InnoHit Programaster-1978, SNes mit SD2SNES+Super Wildcard.

  • Na, Du wirst schon wissen wo Du hin langst.
    Wenn es geht, dann nimm Abgleich Besteck aus Kunstoff. So ein Ferritkern macht viel Ärger, wenn er mal gebrochen ist. Zur Not ein Holzspießchen zurecht schnitzen.
    Der LM knn an dem Monitor wahrscheinlich nicht funktionieren. Die Ausgangsstufe ist zu hochohmig. Wenn dich aber wirklich noch mal die Bastelwut packt, dann habe ich eine kleine Treiber Schaltung entworfen.
    Das mit dem Poti kannst Du dir fast sparen. wenn der Monitor keine Modulator Dioden im Ablenkkreis hat, dann kannst Du über den Phasen Regelkreis nicht viel verstellen.
    VG Norbert

  • Hi Norbert,

    Wenn mich die Bastelwut mal packt, kann ichs nicht mehr lassen. ;)
    Die Treiberschaltung hab ich gleich mal auf die Festplatte gezogen, Dank ist dir ein weiteres mal gut.
    Und du meinst mit dieser Treiberschaltung müsste die Sache doch laufen?. Also ich mein ohne Brücken im Monitor, nur eben mit der Schaltung?. Ehrlich gesagt hatte ich die Sache LM1881 schon fix in die Akten gelegt, aber was solls, das test ich auch noch... nur nichts unversucht lassen 8) .
    Was den Poti anbelangt: was wär da deine Theorie wieso der davor das Bild ordentlich horizontal angezogen hat und jetzt nur gegen Ende eine Wirkung zeigt?

    Gruß
    sidguy

    C64C,C64 Brotkasten,VIC20,2XAmiga500 mit 1xGOTEK FE und Bootselector,CD32 recapped,C64DTV mit externen IEC+Keyboard Mod,XBox1 chipmod,PS1 chipmod,NeoGeoAES mit Bios-Resetbutton-Mod,Minimig V1.1 mit SuperPIC,InnoHit Programaster-1978, SNes mit SD2SNES+Super Wildcard.

  • Ja, die Hoffnung habe ich, das der LM mit dem Transistor Paar ohne Umbautem am Monitor arbeitet.
    Welchen Regler meinst Du denn ? Am Horizontal Generator sehe ich nur welche für Phase und Frequenz. Aber keines für die Bildbreite.
    VG
    Norbert

  • Welchen Regler meinst Du denn ? Am Horizontal Generator sehe ich nur welche für Phase und Frequenz. Aber keines für die Bildbreite.

    Also genau meine ich die Gruppe Regler hinten am Monitor Links vom Sub-D Port. Der erste von links ist eben "Horizontal Size" dann "Vertical Size" und schliesslich der "Vertical Shift". Und der "Horizontal Size" ist eben der gemeinte.

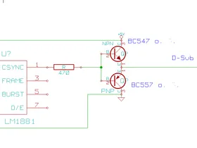
    Noch ne Frage zu deiner LM-Schaltung. Ist die genau so zu basteln wie du sie am Bild hast?. Bis jetzt waren da ja zwei Kondensators zu 0,1mfarad, einer in Reihe zum Video Composite Input am LM und ein nochmal gleicher Kondi + Widerstand zu 680KOhm parallel von Masse (Pin4) zu Rset (Pin6).

    Also Pin20 vom Scart direkt an den Video (input), dann die +5V + Masse die die XBox vom Scart liefert eben an Masse und +5V hängen, von den 2 Emitters dann eben zu Pin 7 oder 9 am Sub-D. Pin 6 -3 -5 und 7 also unbenutzt?.richtig?

    Gruß
    sidguy

    C64C,C64 Brotkasten,VIC20,2XAmiga500 mit 1xGOTEK FE und Bootselector,CD32 recapped,C64DTV mit externen IEC+Keyboard Mod,XBox1 chipmod,PS1 chipmod,NeoGeoAES mit Bios-Resetbutton-Mod,Minimig V1.1 mit SuperPIC,InnoHit Programaster-1978, SNes mit SD2SNES+Super Wildcard.

  • OK, den Regler finde ich im Schaltbild nicht. Könnte eine etwas andere Ausführung sein. Wenn er die Spule hat, dann die Bildbreite mit der regeln.
    Den LM so verwenden, wie du ihn im ersten Beitrag im Link angegeben hast. Nur am Ausgang das Transistor Paar. Die Strom Versorgung aber extern über ein Netzteil und nicht über die Scartbuchse.
    VG
    Norbert
    ;)

  • Hi Norbert,

    Spulen,Regler etc. seh ich mir später nochmal genauer an. Erst mal den Test mit dem LM1881. :D
    Also gleiche Schaltung wie ich schon getestet hatte (2 x 0,1mf Kondis + 680K Widerstand) dann am Ausgang Transistor Paar, alles klar.
    Musste mir noch die 2 Transistoren besorgen, hatte keine hier. Netzteil hab ich nen einstellbares universelles wo ich dann die 5V abzapfe, allerdings, sollte es eine fertige Lösung werden ist das schon umständlich das Konstrukt dann mit externem Netzteil zu versorgen aber alles zu seiner Zeit.

    Das wird lustig...

    Danke und ich geb dann Feedback

    Gruß
    sidguy

    C64C,C64 Brotkasten,VIC20,2XAmiga500 mit 1xGOTEK FE und Bootselector,CD32 recapped,C64DTV mit externen IEC+Keyboard Mod,XBox1 chipmod,PS1 chipmod,NeoGeoAES mit Bios-Resetbutton-Mod,Minimig V1.1 mit SuperPIC,InnoHit Programaster-1978, SNes mit SD2SNES+Super Wildcard.

  • Musste mir noch die 2 Transistoren besorgen, hatte keine hier. Netzteil hab ich nen einstellbares universelles wo ich dann die 5V abzapfe, allerdings, sollte es eine fertige Lösung werden ist das schon umständlich das Konstrukt dann mit externem Netzteil zu versorgen aber alles zu seiner Zeit.


    Die 5V kannst du dir am Pin 14 vom I202 abgreifen

  • Die 5V kannst du dir am Pin 14 vom I202 abgreifen

    Danke für den Tipp Bitte melde dich an, um diesen Link zu sehen. , hab mir das auch gleich mal notiert. Erst will ich mal feststellen ob die LM-Schaltung überhaupt läuft. Sollte dies der Fall sein dann kommt klarerweise die Überlegung wie ich das ganze aufbaue. Anfangs schwebte mir ja eine einfache Kabellösung vor mit der LM-Schaltung in Form z.b eines kleinen Kästchens oder ähnlich dran. Jetzt mit Spannungsversorgung extern und intern sind wohl andere Überlegungen nötig.
    So nebenbei mal gefragt: wieso soll ich eigentlich die 5V die direkt vom Scart der XBox rauskommen nicht nehmen, gibs da einen Grund?.
    Von Pin8 des Scart-Stecker's verschiedener Konsolen kommen ja immer 5 oder 12V an , mit denen beiden ja der LM1881 klarkommen sollte.

    Gruß
    sidguy

    C64C,C64 Brotkasten,VIC20,2XAmiga500 mit 1xGOTEK FE und Bootselector,CD32 recapped,C64DTV mit externen IEC+Keyboard Mod,XBox1 chipmod,PS1 chipmod,NeoGeoAES mit Bios-Resetbutton-Mod,Minimig V1.1 mit SuperPIC,InnoHit Programaster-1978, SNes mit SD2SNES+Super Wildcard.

  • So nebenbei mal gefragt: wieso soll ich eigentlich die 5V die direkt vom Scart der XBox rauskommen nicht nehmen, gibs da einen Grund?.


    Könnte sein das alle anderen Geräte ausser die XBOX nicht da 5V ausgeben.