Hat zufällig jemand das Servicehandbuch oder zumindest einen Schaltplan vom Schneider EuroPC I rumliegen?
Ich möchte versuchen den Speicher von meinem EuroPC von 512k auf 768k zu erweitern, nur leider fehlt mir bei den ganzen Vias auf der Platine ein wenig der Überblick um das Speicherlayout zu verstehen und huckepack noch eine dritte Bank draufzumogeln.
Wenn mir also jemand die Unterlagen zukommen lassen könnte wäre ich zutiefst dankbar.
Service Manual / Schaltplan Schneider EuroPC I
-
kpanic -
23. Mai 2011 um 04:52 -
Erledigt
Es gibt 32 Antworten in diesem Thema, welches 10.270 mal aufgerufen wurde. Der letzte Beitrag (
-
-
Das versuche ich auch gerade. So richtig läuft's bei mir aber noch nicht. Ich würde mich auf jeden Fall freuen, wenn du uns hier über dein Projekt auf dem Laufenden hältst.
Ich habe die kompletten Service-Unterlagen für den Euro PC I und II - ich scanne dir die relevanten Seiten heute mal ein.
-
An den Unterlagen wäre ich auch interessiert.
Ich habe einen EuroPC II mit ausgelaufener Batterie. Eventuell kann ich ihn ja wieder reparieren.Gruß Jörg
-
An den Unterlagen wäre ich auch interessiert.
Ich habe einen EuroPC II mit ausgelaufener Batterie. Eventuell kann ich ihn ja wieder reparieren.Mein Tipp hierfür: Bitte keinen neuen NiCD-Akku kaufen, das ist Geldverschwendung. Ein Knopfzellenhalter für CR2032 passt exakt in die Bochrungen für den Akku - dann kannst du Standardknopfzellen, wie man sie im PC-Bereich kennt, verwenden und bist sicher vor auslaufenden Akkus. Einen Widerstand müsste man allerdings hierfür noch entfernen, sonst läst der EurpPC die Lithiumbatterie - keine gute Idee!
Wenn ich mich gerade nicht irre: KZH 20-1 bei Reichelt - oder aus einem defekten PC-Mainboard auslöten.
-
Die Lösung schwebt mir ja auch vor, so hatte ich es ja auch schom Am A2000 gemacht.
Allerdings hat der Akku schon an der Platine vom EuroPC II genagt.
Entfernnt ist der Akku ja schon, aber die Schäden muß ich ja noch wegbekommen.
Vorher brauche ich mich nicht um die Esatzlösung zu kümmern.Gruß Jörg
-
Ich denke, dass ich morgen mit dem Einscannen fertig werde. Die Manuals für den EuroPC I und die Laufwerke habe ich schon fertig. Das Buch für den Euro PC II und Euro XT ist etwas dicker, das muss ich noch nachbearbeiten.
Bei Interesse gibt's dann auch noch die Unterlagen aus der Schneider-Technikerschulung und eine Loseblattsammlung "Technische Info" mit Lösungsvorschlägen für Kundenprobleme.
-
*freu*
Ich könnte im Gegenzug das Servicehandbuch zu den Schneider Tower ATs anbieten...
Hm, ich denke ich werde den Kram mal gesammelt auf meiner (noch nicht existierenden) Homepage anbieten...
Es geht mir nämlich irgendwie gehörig auf den Sack, dass sich im Netz keinerlei Infos zu den Kisten finden lässt... -
aber die Schäden muß ich ja noch wegbekommen.
Ganz einfach: Mit Säure (zum Beispiel Essigessenz oder Zitronensäure, das Zeug zum Entkalken Kaffeemaschinen, Wasserkochern o.ä.) die ausgelaufene Lauge neutralisieren. Dadurch werden auch die ganzen hässlichen Sulfate (das blaue Zeugs) umgewandelt. Einfach mit einer alten Zahnbürste einmassieren. Danach das ganze mit viiiiel klarem Wasser abspülen. Eventuell noch mit einem Glasfaserradierer nachbearbeiten. Mit einer Lupe die Leiterbahnen überprüfen, eventuell unterbrochene reparieren. Wer will kann dann noch mit Platinenschutzlack das ganze vor Umwelteinflüssen schützen.
-
Okay!
Nilquader: Tausend dank für die Scans!
Ich hab gestern noch ne ganze Weile über den Plänen gebrütet, und ich denke, ich habe die Lösung für alle unsere Probleme
Der NiCd-Akku lässt sich problemlos durch eine Knopfzelle ersetzen. Um zu verhindern, dass die Knopfzelle geladen wird muss man entweder den Widerstand oder die Diode (oder beides) direkt links vom Akku auslöten, abzwicken o.ä.
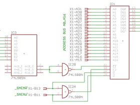
Um eine dritte (oder gar vierte) Speicherbank hinzuzubauen muss man folgendes machen:
Der Faraday 2010A-Chipsatz liefert die Row-Select-Signale für maximal vier Speicherbänke. (Im übrigen ist beim C= PC10/20-III der gleiche Chipsatz verbaut.)
Prinzipiell müsste man nun einfach acht 256x1-Ramchips auf eine der vorhandenen Speicherbänke huckepack auflöten. Dabei muss allerdings Pin 4 jedes Chips um 180° nach oben weggebogen werden. Nun verbindet man alle Pin4 quer über die Chips mit einem Draht und führt diesen nach vorne weg. Links von den Rambänken ist ganz am vorderen Rand der Platine ein 74F00-Chip, ein 4faches NAND-Gatter. Zwischen diesem und dem Rand der Platine befindet sich ein 33-Ohm Widerstand, über welchen die CAS-Leitungen der Ramchips am Gatter hängen. Nun muss zwischen dem Gatter und dem Widerstand ein zweiter 74F00-Chip eingebaut werden, der zusätzlich mit Pin 3 des 2010A verbunden wird. Über dieses zusätzliche Gatter wird nun einmal über den quer aufgelöteten Draht die RAS-Leitung der zusätzlichen Bank gespeist und außerdem zwischen CAS und RAS umgeschaltet.Theoretisch(!) müsste es so funktionieren.
Ich habe leider keinen 74F00 zur Hand, daher konnte ich den Umbau noch nicht ausprobieren. Ich werde heute beim Elektronik-Bastel-Laden shoppen gehen und mich dann heute Abend mal der Sache annehmen. Wär doch gelacht
Ich werde euch hier auf jeden Fall auf dem laufenden halten.Prinzipiell müsste es auch gehen, den Rechner um zwei 64k-Bänke zu erweitern und damit exakte 640kB RAM zu erreichen. Dies wäre wohl sinnvoll für diejenigen, die den EuroPC mit einer EGA oder VGA-Grafikkarte ausgestattet haben, da diese den Speicherbereich ab A0000 verwendet und somit der Speicher oberhalb von 640kB verschwendet werden würde. Diejenigen, die den onboard-Paradise-Grafikchip verwenden, können den Hauptspeicher bis AFFFF verwenden und haben somit 704kB(!) konventionellen Speicher zur Verfügung
-
Verdammte Axt...
Ich krieg nen Fön...Also, der Hardwareumbau ist erfolgreich abgeschlossen.
Jetzt hab ich nur das Problem, dass das BIOS nicht mehr als 512k adressiert.
*grummel* -
Irgendwas hatte ich mir dabei gedacht, RAS und CAS meiner zusätzlichen RAM-Bank nach oben wegzubiegen...
Ich glaube, ich wollte die vorhandene Logik der ersten beiden Bänke nachbilden: Dass MCAS nur dann 0 (also Aktiv) ist, wenn RCAS=1 und (RS0=1 oder RS1=1).
Also habe ich RS2 mit einem der Gatter aus dem F00 invertiert und an meine hochgebogenen RAS-Leitungen gelegt und auf ein weiteres NAND RS2 und RCAS verknüpft auf meine hochgebogenen CAS-Leitungen. Verständlich? Oder soll ich mal ein Diagramm malen? Funktioniert hat's jedenfalls nicht. Wenn ich im BIOS auf 640K stelle, sagt er mir, dass die RAM-Größe falsch eingestellt ist und lässt sich weiterhin nur mit 512K zum Starten überreden.
Jetzt hab ich nur das Problem, dass das BIOS nicht mehr als 512k adressiert.
*grummel*Also ich kann, wenn ich ins BIOS gehe, zwischen 512K und 640K umschalten. Gibt's die Option nicht bei dir?
-
Doch, die Option gibt's bei mir. Aber ich vermute, dass man damit nur RAM-Erweiterungen auf Karten ansprechen kann. Ich habe die dumpfe Vorahnung, dass das BIOS beim POST den Chipsatz nur für 512k onboard-RAM initialisiert und RS2 damit immer low ist.
Ein Königreich für ein Oszi...Edit:
Hier ein paar Bilder meines Umbauversuchs:
Bitte melde dich an, um diesen Link zu sehen.Ich bin folgendermaßen vorgegangen:
RS2 mit +5V von R33 auf das erste NAND-Gatter um ein RAS-Signal zu erhalten. Dieses dann über den Widerstand auf die RAS-Leitungen der dritten Bank.
Den Widerstand an dem die CAS-Leitungen aller drei Bänke hängen habe ich vom Ausgang des unteren Gatters an den Ausgang des oberen Gatters gehängt. Dieses obere Gatter hat als Eingänge das RAS-Signal der dritten Bank (Ausgang des Gatters oben links hinten im Bild) und den mit dem rechten hinteren oberen Gatter negierte Ausgang des unteren linken hinteren Gatters.
Damit liegt CAS wieder nur an wenn weder RAS0 noch RAS1 noch RAS2 aktiv sind.Das Problem das ich eventuell noch sehe, ist die Tatsache, daß die Adressdekoderlogik der beiden Originalbänke nicht linear ist. Ich weiß nicht, wie flexibel der 2010A ist.
-
Der FE2010 ist nicht sonderlich flexibel. Er kann 4 Bänke mit je 64K oder 4 Bänke mit je 256K. Siehe Bitte melde dich an, um diesen Link zu sehen. (Datenblatt FE2010) Dass heisst also, dass er hier nur im 256K-Modus laufen kann und die Bänke linear sind. Wenn der komplette Adressbus am FE2010 anliegt, wird RS2 also auch geschaltet.
Ach ja - ein HCT00 ist übrigens deutlich langsamer als ein 74F00. ich weiß nicht, ob das was ausmacht. Dafür müsste man sich das Timing mal ansehen...
Edit: Beim Durchsehen des Datenblatts ist mir Register 062 im FE2010 aufgefallen. Da sind zwei Bits für "System Memory", leider nicht weiter beschrieben. Ob man da eventuell die Anzahl Bänke einstellt? Ich muss mir das die Tage nochmal vornehmen und ggf. mit dem Logic Analyzer mal schauen, ob RS2 so angesprochen wird, wie es soll.
-
Hehe, faszinierend... Hab deinen Edit gerade erst gelesen. Muss wohl Gedankenübertragung sein... Genau mit dem Register hab ich mich nämlich auch befasst. Und zwar sind die Register an Port 0x62 exakt identisch zu der Belegung des DIP-Schalters beim IBM XT.
Ich habe an meinem EuroPC den Inhalt des Registers ausgelesen.
Ergebnis:
Der 2010A ist auf vier Speicherbänke eingestellt. In beiden Bits ist eine 1.Mangels Oszilloskop kann ich leider nicht prüfen ob auf der RAS2-Leitung was zappelt. Aber mit dem Multimeter von RS2 zu Masse konnte ich immerhin etwa 150mV messen, von daher muss wohl was kommen.
Zu dem Chip:
Der örtliche Elektronik-Bastel-Shop hatte leider keine 74F00. Der 74HCT00 war der schnellste den ich bekommen konnte. Die 7400 oder 74LS00 wären noch langsamer gewesen... Aber es könnte natürlich durchaus sein, daß er wirklich einfach zu langsam ist. Für das CAS-Signal scheint die Geschwindigkeit auf jeden Fall noch zu reichen, der Rechner funktioniert einwandfrei, obwohl das Signal das langsamere HCT-Gatter durchläuft.
Ich werde mal schauen ob ich irgendwo ein 74F00 oder 74FCT00 aufgetrieben bekomme... dann hab ich für den 74HCT00 halt 26 Cent in den Sand gesetzt
-
An RS2 habe ich mit dem Oszilloskop nur die Refresh-Zyklen gesehen. Aber ich werde mir das bei Gelegenheit auch noch mal mit einem Logic Analyzer betrachten, dann kann ich alle relevanten Signale parallel seheen. Das könnte helfen.
Hast du mal versucht, auf die neue RAM- Bank zuzugreifen? Also an BIOS und Betriebssystem vorbei direkt auf den Speicher, z.B. per debug? Die Bank müsste ja bei 8000:0000 beginnen.
-
Okay, hab ich versucht...
Resultat:
Ab 8000:0000 bekomme ich nur FF. Als wäre dort kein RAM.
So ein Mist... -
So, kleines Messprotokoll - vielleicht hat ja noch jemand eine Idee.
Ich hab mir erstmal das typische RAS/CAS Timing des EuroPC an der ersten RAM-Bank angesehen:
Bitte melde dich an, um diesen Anhang zu sehen.Und dann dazu nochmal die Adressleitungen A17, A18 und A19. RAS und CAS liegen jetzt an meiner neuen RAM-Bank. Wenn ich jetzt einen Zugriff auf den Bereich 512k-640k mache, müsste ich dort 001 stehen haben. Habe ich sogar, aber RAS (was in diesem Fall das invertierte Signal RS2 ist) bleibt davon unberührt. (Hier bei -10µs)
Bitte melde dich an, um diesen Anhang zu sehen.Also muss doch irgendwas im FE2010 noch nicht so eingestellt sein, wie es soll.
Edit: Die Register hab ich mir auch nochmal angesehen: Bit2 im &61 gesetzt, damit ich an die Bits 0-3 von &62 rankomme. Ergebnis: &3C, Also gesetzte Bits 2-3.
-
Langsam weiß ich auch nicht mehr weiter. Kann man nicht einfach ein SRAM mit ein bisschen Logik direkt an den Bus hängen? So etwa?
-
Hm, fällt dir in deinem zweiten Diagramm auf, dass CAS keinen einzigen Zucker macht?
Ich habe das Gefühl dass da irgendwas mit der CAS-Logik nicht so ganz stimmt. Normalerweise sollte (bei einem einzigen Vorgang) RAS low gehen, dann CAS low gehen und dann beide gleichzeitig wieder high. CAS sollte also etwa in der Mitte des RAS-Pulses low gehen, genau wie in deinem ersten Diagramm bei Bank 0. -
Das CAS meiner hinzugefügten Bank ist eine NAND-Verknüpfung von RCAS und RS2 aus dem FE2010. Sollte ich mich nicht geirrt haben, ist das die gleiche logische Verknüpfung, die auch für die beiden Originalbänke gemacht wird (nur halt bei Schneider mit zwei Bänken statt einer einzigen)
RS2 geht ja nichtmal low, wenn auf dem Adressbus eigentlich eine Anfrage an die dritte RAM-Bank gestellt wird...Die Bank müsste doch immer aktiv sein, wenn A19=1 und A18=0.
-